过传导辐射参考资料
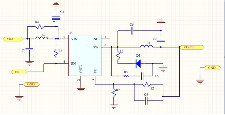
1.典型应用原理图 Vi=12-48V Vo=5V Io=0.6A

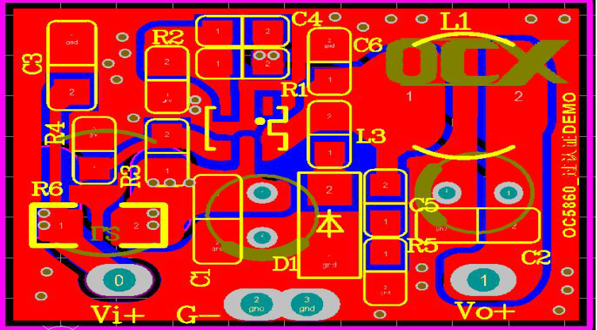
2.PCB 图 Vi=12-48V Vo=5V Io=0.6A

3. BOM 清单:Vi=12-48V Vo=5V Io=0.6A

4. EMI 测试数据
Vi=12V Vo=5V Io=50mA

Vi=12V Vo=5V Io=100mA

Vi=12V Vo=5V Io=0.5A

Vi=48V Vo=5V Io=50mA

Vi=48V Vo=5V Io=100mA

Vi=48V Vo=5V Io=0.5A

5.EMC 测试数据
Vi=12V Vo=5V Io=50mA

Vi=12V Vo=5V Io=100mA

Vi=12V Vo=5V Io=0.5A

Vi=48V Vo=5V Io=50mA

Vi=48V Vo=5V Io=100mA

Vi=48V Vo=5V Io=0.5A

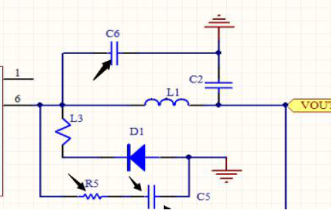
6.过传导辐射注意事项。
1. 输入端要加差模电感,电感量不要低于 33uH。

2.续流二极管负极串磁珠,磁珠阻抗为 500R-1000R,最好是 1000R。

3.磁珠加电容吸收,续流二极管加 RC 吸收,R=10-20R,C=1-2.2nF。

4.输入差模电感和功率电感用屏蔽型电感。
5.在 Layout 时要注意控制大电流环路,环路越小越容易过传导辐射。
6.输出端加共模电感。电感量不要低于 33uH。
\n#电路设计与技巧#
登录 或 注册 后才可以进行评论哦!
还没有评论,抢个沙发!