嘉立创PCB
PCB、FPC制造服务
嘉立创SMT
一站式PCBA服务平台
嘉立创激光钢网治具
激光钢网&治具制造
立创商城
一站式元器件采购自营商城
嘉立创FA
机械/电气零部件一站式商城
嘉立创3D打印
树脂、尼龙、金属3D打印服务
嘉立创CNC机械智造
机加件一件起订,3天交货
嘉立创EDA
国产PCB设计工具
嘉立创CAM
国产线路板CAM软件
Forface 3D
SaaS化3D技术服务平台
硬创社
好玩的硬件交流社区
供应商合作
一站式阳光采购平台
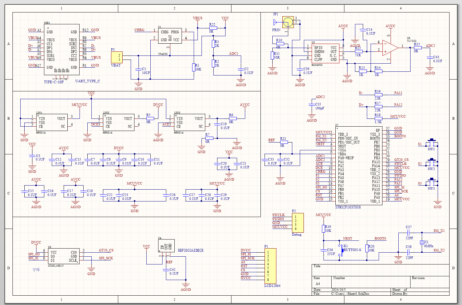
基于MAX4003检波器的射频功率计
置顶
精
活动
主控采用STM32F103TBU6,FLASH采用GT20L16SIY字库芯片,可预存10个可校准频点,设计输入-40dbm~-10dbm,可外部接入标准衰减器测试更大的信号, 支持100MHZ-2.5GHZ任意输入,需要使用标准射频信号源进行校准,屏幕使用ST7565主控,仅供学习使用, 第一次发帖试试能不能传文件
登录 或 注册 后才可以进行评论哦!
还没有评论,抢个沙发!
登录 或 注册 后才可以进行评论哦!
还没有评论,抢个沙发!