脱毛仪感应IC推荐 SC01,SC02A,SC02B
简介
① 触摸按键,一般脱毛仪上面都会有1~2 个按键,大部分选择用机械按键,也有部分选择用触摸按键,ICman触摸按键具有超强稳定性及抗干扰能力, 非常契合复杂多变的应用环境,推荐型号SC01及SC02A,SC02B等。

② 皮肤感应器,一般脱毛仪在感应头部位都会设计一个皮肤感应器,当感应头与皮肤部位有接触的时候,脱毛仪激光功能才能开始正常工作使用,起保护作用。ICman触摸按键具有超强稳定性及抗干扰能力,能够有效解决金属片与皮肤接触实现感应的功能,推荐型号SC01及SC02A,SC02B。

脱毛仪的技术问题点
①皮肤感应器抗静电干扰,部分脱毛仪金属片是直接与人体皮肤接触,极容易产生受人体皮肤静电的影响,这就对于芯片抗ESD要求比较高,ICman 芯片抗静电级别都相对比较高。
②皮肤感应部分与脱毛仪激光灯管部位靠得比较近,会存在高压的干扰,及容易对触摸通道产生严重的冲击。
③ 应用电源环境比较复杂,电源纹波相对比较大。

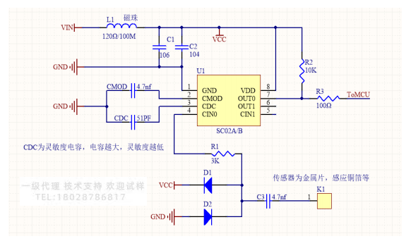
① 电源部分:脱毛仪电源干扰比较大,建议添加大小电容滤波,对于比较复杂电源环境, 建议添加个磁珠,有效处理电源一些高频杂讯。
② CMOD电容为触摸芯片充放电电荷转移电荷收集器。
③ CDC电容为灵敏度调整电容,电容取值范围 SC02A 为:5PF~500PF,SC02B SC01电容的取值范围为:5PF~500PF。电容越大,灵敏度越低。一般金属片感应器越大,在保证灵敏度的情况下,CDC 电容也会越大。注意:在保证灵敏度情况下,我们建议将CDC调整比较大,CDC越大,内部有效数据的信噪比会比较高,芯片看芯片干扰能力也越稳定。
④ 传感器芯片,SC01 SC02A 或者 SC02B,超强看看干扰能力及稳定性。技术指标:ESD接触式8KV,EFT为4KV,CS为动态10V。
⑤ 触摸感应通道,连接触摸传感器电极,一般为金属片,PCB 铜箔等,串接通道电阻 R1, 加强射频干扰,串接电容 C3,C3耐压值要尽量高,添加钳位二极管主要是为加强ESD及激光灯管产生的高压干扰。#嘉立创PCB#

登录 或 注册 后才可以进行评论哦!
还没有评论,抢个沙发!