正如前两个帖子所述,基本的硬件功能和接口已经确认,那么现在进行原理图设计。
1. 整板供电
(1)LattePanda Mu供电
根据官方的开发资料, LattePanda Mu的供电范围是9~20V,供电方式也很简单,只需要把所有的VIN管脚(pin 250 ~ pin260, 共11个管脚)和所有的GND管脚连接到9~20V电源即可。不需要其他供电了。


(2)USB供电
不管是USB2.0还是USB3.0,均是5V供电。当然,供电能力有点不同。
通常对于USB2.0,5V电源要有500mA以上的驱动能力。对于USB3.0,5V电源要有1A以上的驱动能力。

(3)HDMI供电
HDMI接口有5V供电管脚,主要给低功耗设备、EDID/DDC等使用,输出电流50mA以上即可,因此输出功率不高。可以共用USB 5V的管脚。
另外,HDMI的I2C是5V电平,而LattePanda Mu HDMI的I2C接口电平是3.3V,需要做电平转化,可用NMOS来实现,因此还需要3.3V供电给NMOS,由于只是信号电路,不是功率电路,用一个3.3V LDO即可。

(4)PCIe供电
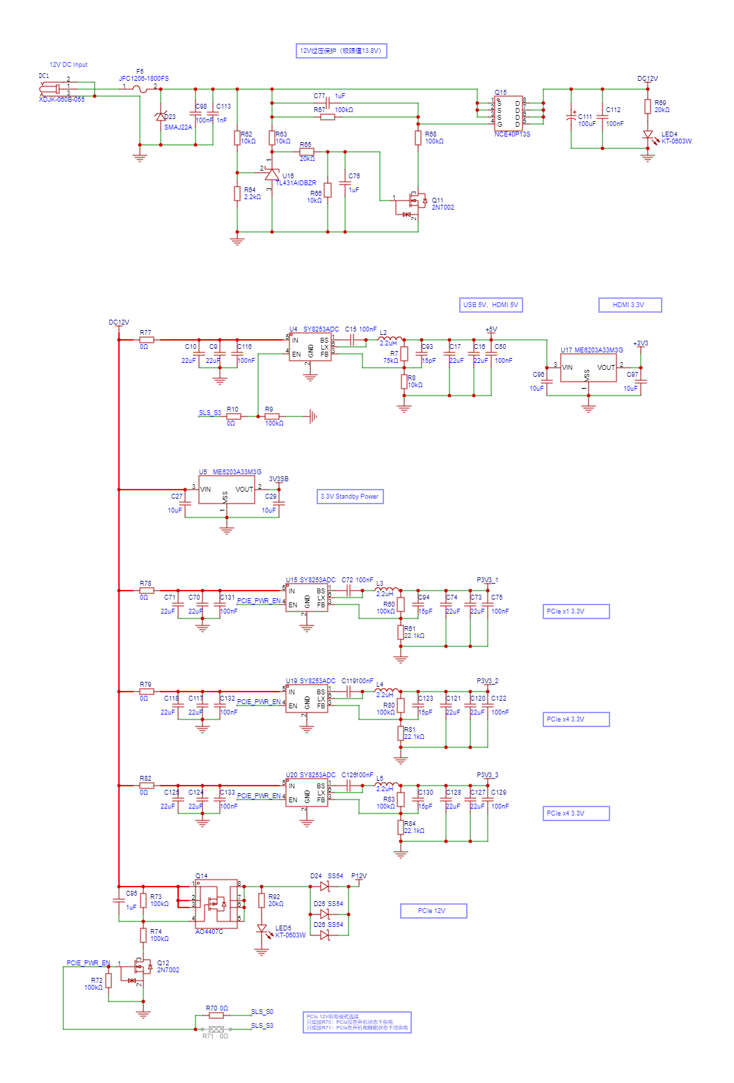
PCIe插槽有12V和3.3V两种供电。如果要PCIe插槽提供全功率电源,那么12V电源要有5A供电能力,3.3V电源要有3A供电能力。
由于我设计的底板将会有3个PCIe插槽,对于12V电源来说,功率比较大,板载稳压电路会很复杂,因此为了降低硬件难度,就直接使用12V电源适配器来给PCIe的12V部分供电。
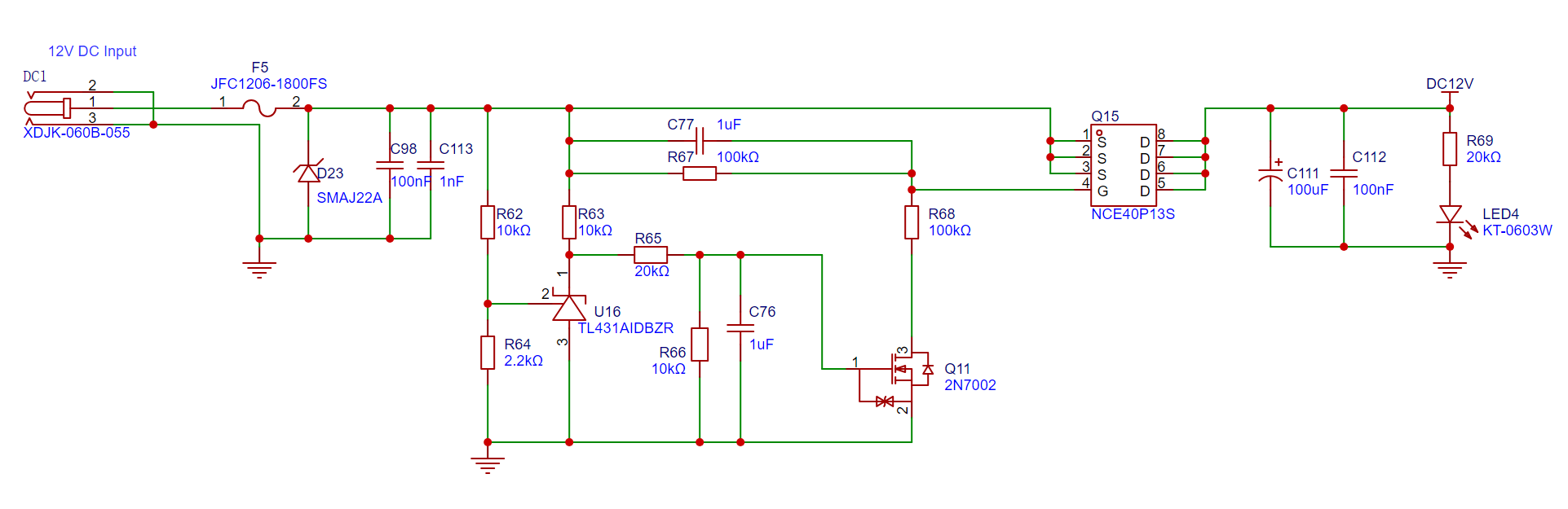
当然,这也要保证输入的一定是12V电源,如果超过安全值,就要进行过压保护,防止高电压流到PCIe插槽的12V管脚,这就需要一个12V OVP电路。
下图是一个经典的MOS管搭建的OVP电路,带软启动。当输入电压超过13.8V时,输出将关闭。

对于3.3V部分,使用DC-DC同步降压电路即可。我习惯使用SY8113BADC,耐压18V,3A输出电流,外围简单,管脚分布合理。如需要更高的耐压,可用SY8253ADC,耐压可达23V。

(5) 整板供电树
按照上述各个模块的供电需求,拟定的整板供电树如下所示。
(先通过12V OVP电路,再通过各个降压电路分别得到5V和3.3V电源)

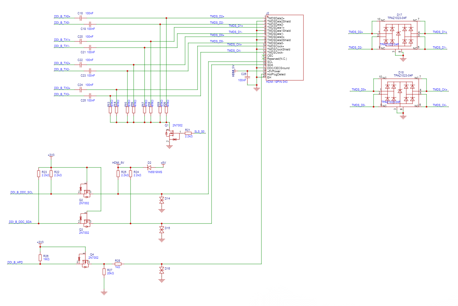
2. HDMI接口原理图
HDMI直接拷贝官方的设计即可。
使用TMDS信道,共4路差分线,其中三路是信号,一路是时钟。
所有TMDS差分信号线,均串有100nF的交流耦合电容(AC Coupling Capacitor ),并通过470Ω的电阻被NMOS可控的下拉到GND。
另外I2C需要用NMOS进行5V和3.3V电平的转换。
由于HDMI是可插拔接口,连接外部显示器,因此需要加上EDS保护管,防止被静电打坏。
具体原理图如下图所示:

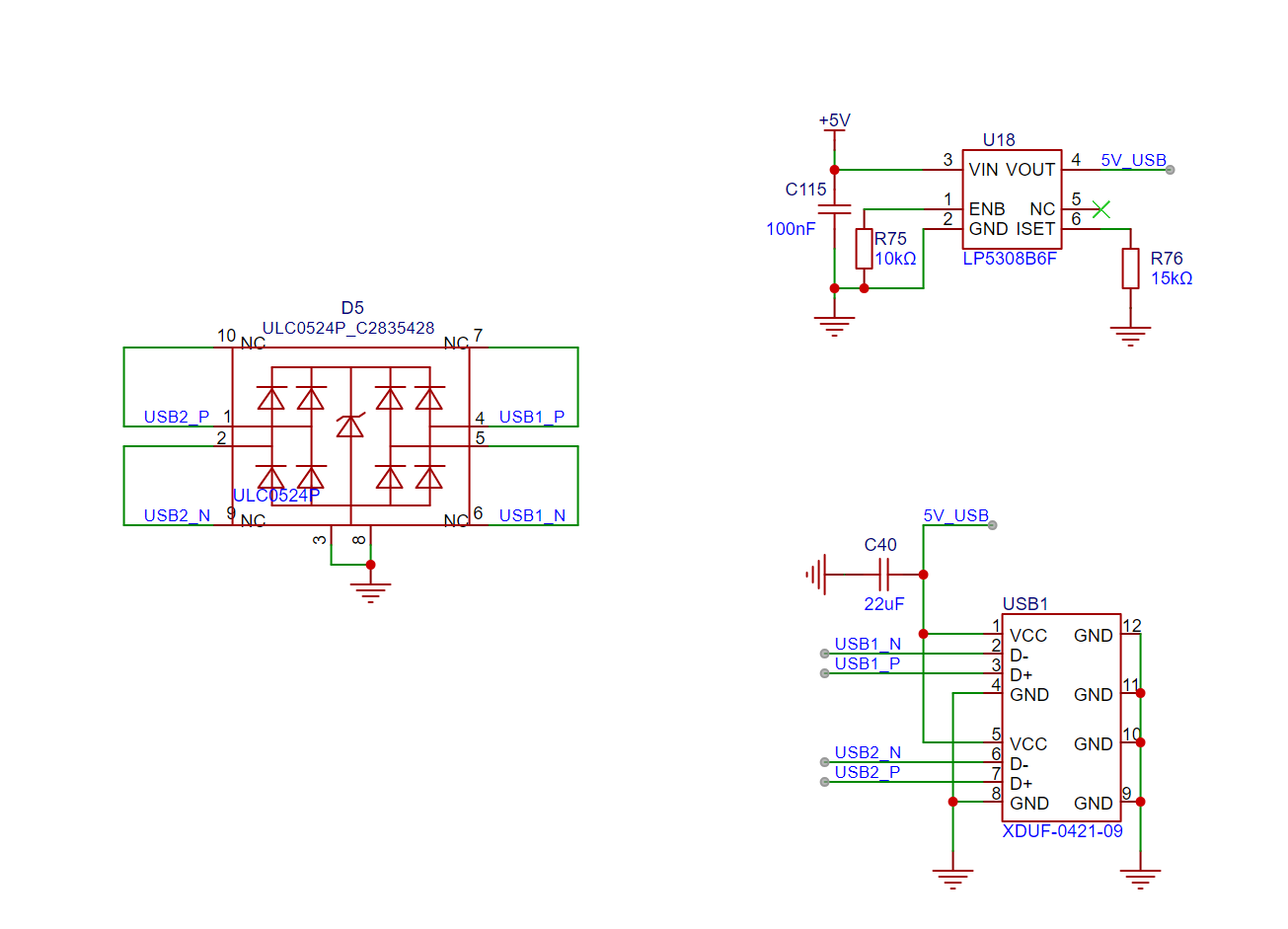
3. USB接口原理图
USB只有2.0部分,因此比较简单。由于USB接口也是外接可插拔设备,因此需要有EDS保护。
官方参考设计电路中,USB部分使用的是自恢复保险丝,但是自恢复保险丝无法精准限流,且响应时间慢,因此我改用LP5308B6F芯片。该芯片具有5.85V过压保护和可调限流保护(最大2.5A)功能。
如果不需要过压保护功能,可使用MT9700芯片。

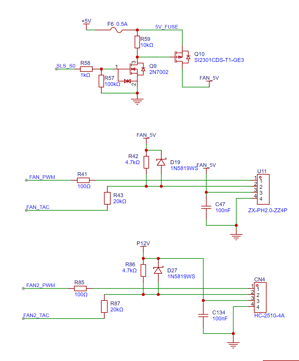
4.风扇接口原理图
底板上至少会有2个风扇接口。
一个是给LattePanda Mu风扇专用的,5V供电,支持调速。实际测试中发现,在睡眠状态下,风扇转速会出现不可控,不知道官方会不会修复这个问题。我直接使用PMOS管,对风扇的5V电源开关控制,在睡眠状态下关闭供电,从而避免风扇转速不可控的问题。
另一个是给机箱风扇用的,12V供电,支持调速。接入市面上常见的12cm机箱风扇,给各类PCIe板卡设备散热。

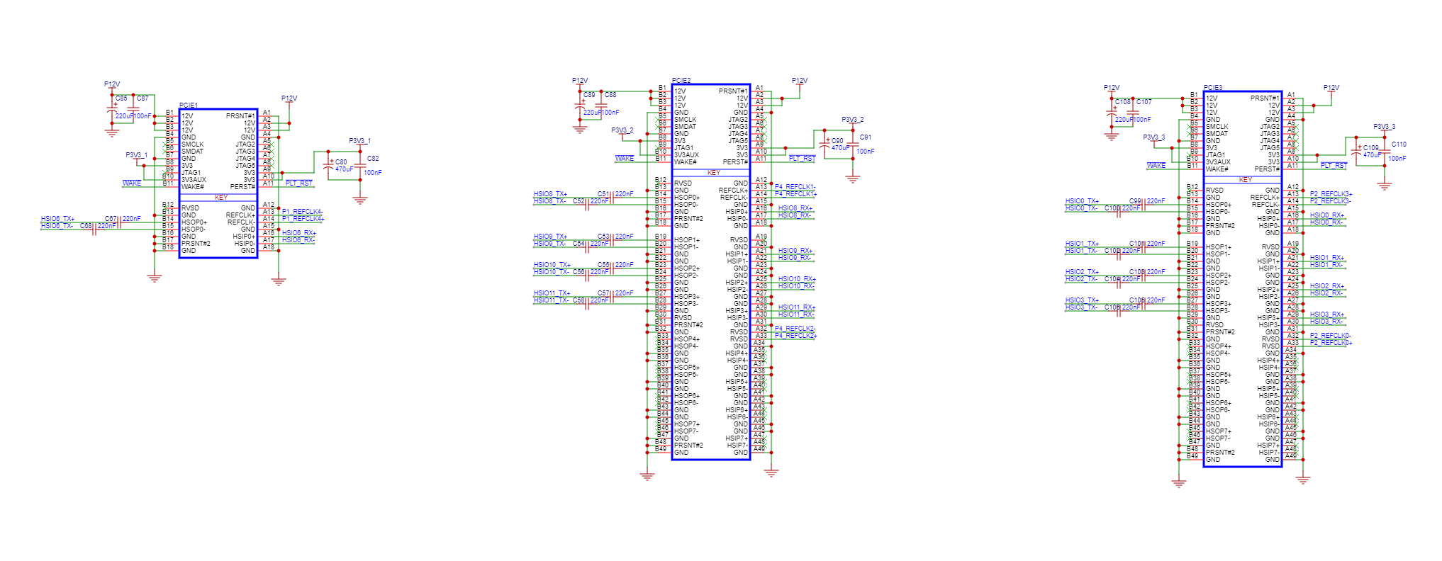
5.PCIe接口原理图
每个PCIe接口,有12V和3.3V电源,PCIe TX差分对和PCIe RX差分对,REFCLK差分对时钟信号,还有WAKE、RST信号。
REFCLK差分对时钟信号提供100MHz的时钟信号给PCIe设备,如果不用CLKREQ功能,可认为REFCLK差分对一直对外输出100MHz时钟信号,不用管PCIe和REFCLK的编号关系。
PCIe TX差分对通常串有220nF的交流耦合电容,而PCIe RX差分对则不用,因为交流耦合电容在外接的PCIe设备上。

根据Intel给的Flexible IO Lanes分配表,要实现2个PCIe x4和1个PCIe x1的配置,HSIO的分配是:
HSIO0~3和HISO8~11分给2个PCIe x4;HSIO6分给PCIe x1。
另外,如要做NAS,连接4块固态硬盘,那么需要的分配是:4个PCIe x2和1个PCIe x1。此时4个PCIe x2就需要4路REFCLK时钟信号。我把时钟信号接到了A32和A33管脚,这两个是保留管脚,我可以自行设计PCIe转NVMe SSD转接板,直接使用2路时钟信号,避免了使用额外芯片将时钟信号一分多的问题。

至此,原理图设计阶段结束了。下面就是PCB设计阶段了。
本系列帖子均由点亮君原创,创作不易,如对您觉得有帮助,请帮忙点赞和评论,谢谢。
#DIY设计# #NAS# #软路由# #WiFi/以太网# #高速PCB设计#

登录 或 注册 后才可以进行评论哦!
还没有评论,抢个沙发!