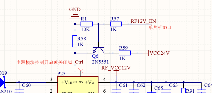
正常RF12V_EN高电平,Ctrl是开启的,当有情况时给RF12V_EN低电平时,Ctrl是关闭的,断开电源,单片机出现复位的时候,Ctel也是关闭的,断开电源,现在是单片机复位不能让它断开电源请问各位老师怎么改这个电路,RF12V EN能正常控制,且单片机复位也不会影响上拉电阻到单片机电源,那就RF12V-EN就用处不大了,但还是想RF12V-EN也可以控制,出现故障可以用RF12V-EN控制重启,这个怎么还用办法可以改吗?.....

开源硬件平台
全部评论 默认 最新
kely 作者
2025-03-03 17:14:34 来自湖南
已解决,在R1和R57接个1K电阻上拉到3.3V就可以解决单片机出现复位重启P25,RF12V-EN也是可以受控的
小木屋
2025-02-06 18:28:14 来自广东
用单片机的CLK信号或用一个IO输出一个固定频率的信号,合后通过电容隔离再加个电容滤波后来控制你的Q6. 如单片机程序死机,那么CLK或你固定频率那个IO定出问题,然后Q6就会控制断电了。 这方法跟楼上的“永相芯随”兄弟相似。
永相芯随
2025-02-06 14:12:45 来自广东
使用外部上拉电阻:确保在单片机复位时,RF12V_EN引脚不会影响电源。可以通过在RF12V_EN和VCC24V之间添加一个上拉电阻,这样即使单片机复位,RF12V_EN引脚也会保持高电平,从而不会影响电源状态。 增加一个去抖动电路:在RF12V_EN引脚上增加一个去抖动电路,以确保在单片机复位时,RF12V_EN引脚的信号稳定,不会因为复位过程中的电压波动而错误地控制电源
已折叠部分评论 展开
没有更多啦~