大家好,我是【芯知识学堂】的SingleYork,今天给大家推荐几款性价比很高的USB转UART/RS485/RS232模块。
说起USB转UART模块,想比很多人一下子就想到了CH340、CH341、PL2303、FT232之类的模块,要说便宜的话,那应该就要数CH340的模块最便宜了,某宝上看到最便宜的CH340G的模块,已经干到了不到2块钱[看到这价格……天呐、他们是怎么做到的……]

最贵的应该要数以FT232为主芯片的模块了吧,做的比较好的,应该微雪家能排上号,但是他家的价格,也可能会劝退不少人[20多大洋一个……自掏腰包的话,大多数人应该还是多少会有点肉疼吧……]。

单纯从芯片的角度来说,CH340系列最便宜的芯片也要1块钱以上[量特别的大不知道多少钱能拿到,有知道的小伙伴们可以悄咪咪告诉一下我……],FT232芯片的价格应该至少在10块大洋以上了,PL2303之类的模块笔者很多年前用过,那时候用经常导致电脑蓝屏,然后就再也不想用这类芯片的模块了,也许现在没有蓝屏的问题,但是……
言归正传,今天笔者要给大家介绍的是STC家的USB转双串口芯片[或者也可以说是单片机吧,毕竟,本身就是单片机,只是烧录了特定的固件……]。从官方资料上可以看到,STC的USB转双串口芯片有如下几款型号可以选择:

价格上是不是还是很有诱惑力的?妥妥滴性价比高啊,而且还是可以转出2路UART,当然咯,如果只是需要1路UART的话,可以选择SOP8封装的,比如下面这款:

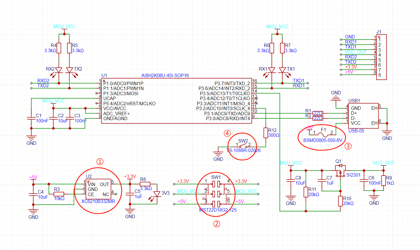
笔者今天要介绍的这三款板子,采用的是AI8H2K08U-45I-SOP16这颗芯片,首先,我们要介绍的是USB转2路UART的这款板子:

原理图在官方给的参考原理图基础上做了一些修改:
1、增加了5V转3.3V的电源管理,方便需要使用3.3V供电的小伙伴们从模块取电;
2、增加了MCU供电的电源切换,可以在5V和3.3V之间任意切换;
3、增加了一个500mA的自恢复保险丝,防止意外短路;
4、增加了一个按钮,用于固件更新;

2路UART功能上略有差异,UART1增加了VCC的电源管理,方便实现对其他STC单片机的一键下载,当检测到需要进行ISP下载时,会自动控制VCC停电0.5S再上电进行ISP下载,下载完成后会持续供电。当然咯,UART1也可以用于普通的串口通讯,至于UART2的话就是普通的串口功能了。

PCB外框是根据一款通用的外壳设计,外壳的安装也是非常的方便:

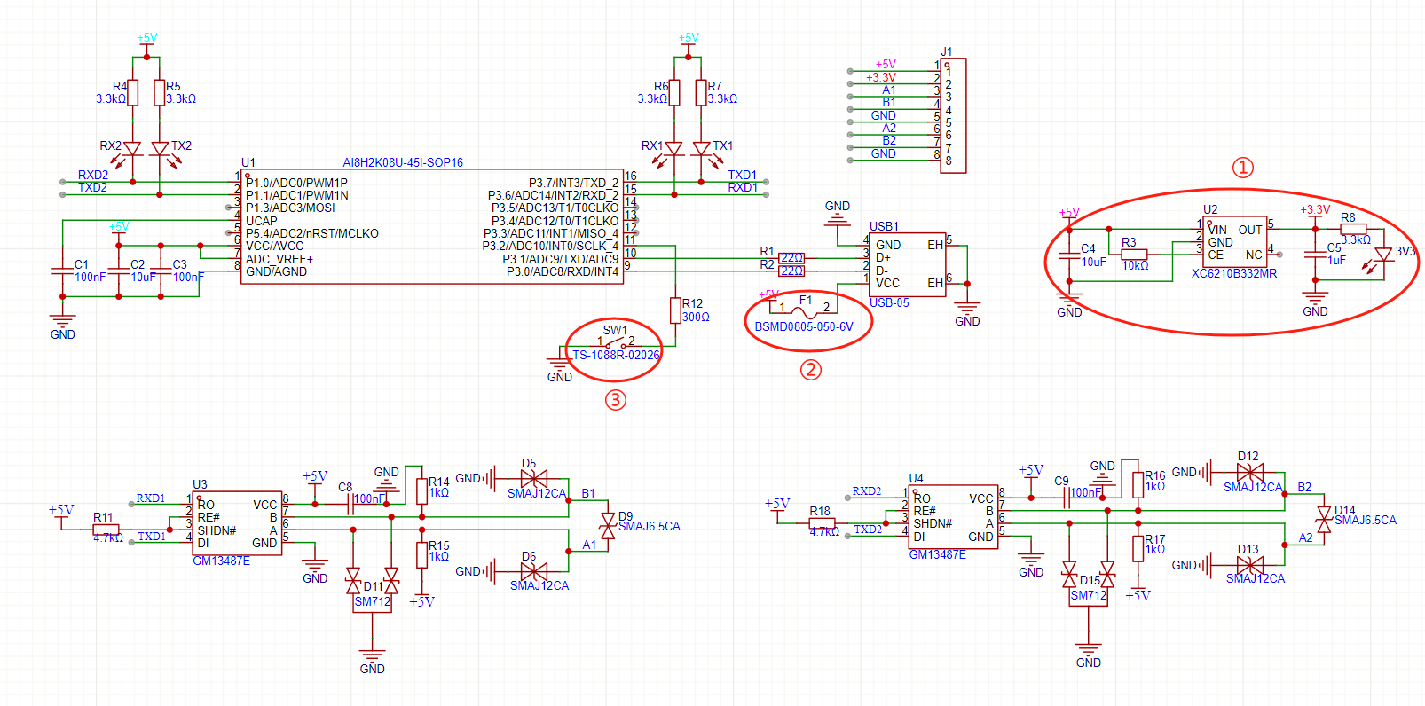
接下来,我们来看下这款USB转2路RS485的模块,这款模块在使用了AI8H2K08U-45I-SOP16芯片后,性价比也是很高的。

在做这款模块之前,笔者也曾经使用CH342F做了一款TYPE C转2路485的模块,但是从成本上来讲,CH342F的价格还是有点贵了[某宝上买的未税差不多5块大洋]。

不过,从官方手册上来看,AI8H2K08U-45I-SOP16用于USB转485应用的话,貌似没有专门的方向控制引脚,这一点有点美中不足,要用在该应用上的话,有以下几种选择:
1、自己修改底层固件,增加专门控制485方向位的引脚;
2、使用485自动换向电路,不过这种电路支持的波特率不会太高,一般在115200bps以内比较靠谱,也能满足大部分485通讯的场合;

3、使用带自动换向的485芯片,如:GM13487E;
笔者选用的是第3种方式,使用了自动换向的GM13487E,当然咯,这颗芯片的价格也不算便宜,也要2块多大洋一颗。不过,使用简单,而且支持的通讯波特率也要比485的自动换向电路要高很多[手册上标注最高波特率可达500Kbps,实测短距离传输可以达到更高]。

跟USB转2路UART模块一样,该模块也集成了5V转3.3V的电路,同时也具有500mA过载保护功能,带有一个可用于更新固件的按钮:

同样的,这款模块的PCB外框也是根据一款公模的外壳设计,装上外壳后的效果如下:

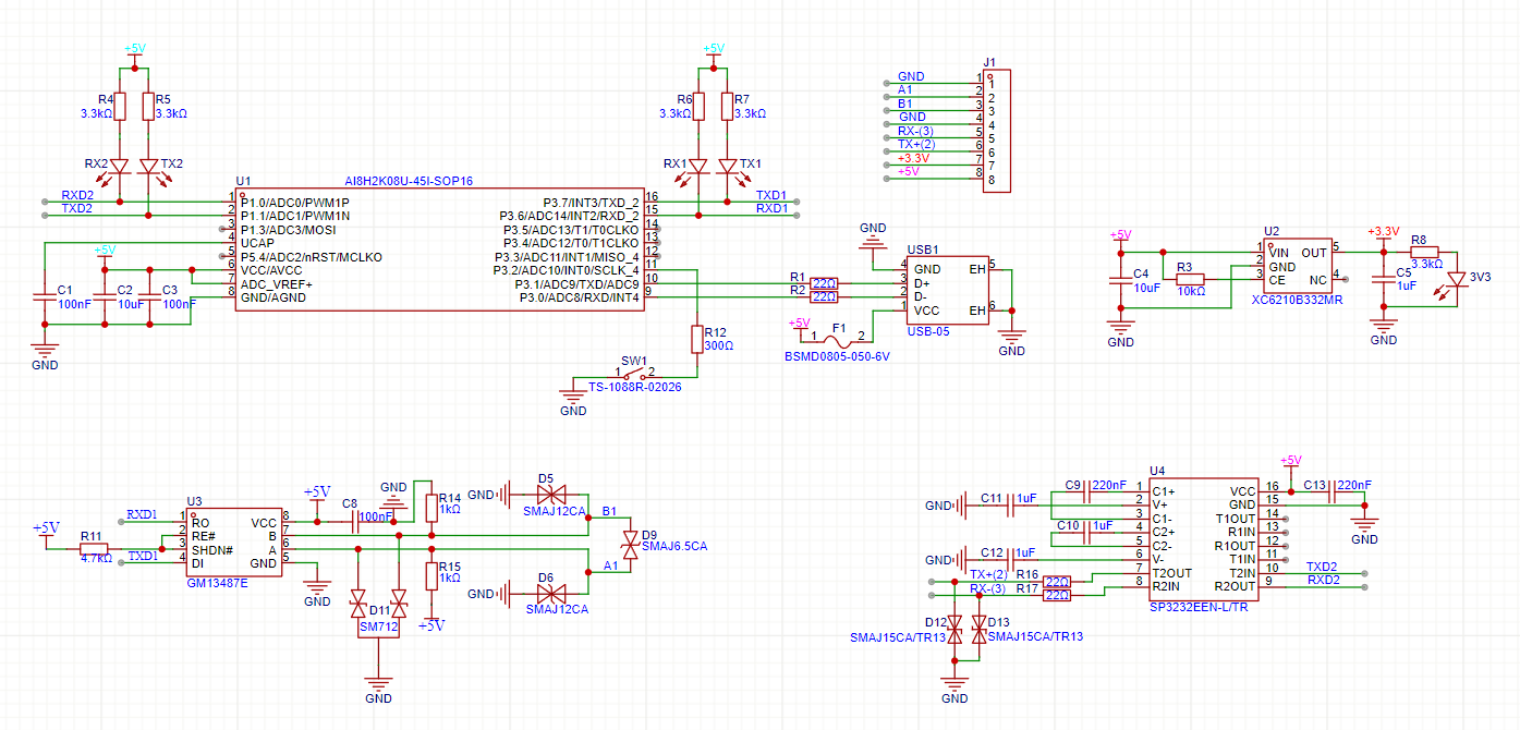
最后,笔者要给大家介绍的是USB转RS485&RS232这款模块:

同样的,RS485接口芯片采用的是GM13487E,RS232接口芯片采用的是SP3232EEN。其他部分跟USB转2路485的电路基本一致。

同时,笔者给每款模块配了一条PH2.0转杜邦线,方便各位小伙伴们使用。

今天的分享就到此了,有喜欢的小伙伴们可以某宝搜索对应的模块名称,即可找到,当然咯,原理图都开源给大家了,喜欢自己动手的小伙伴们也可以直接去打个样成本可能更低。有技术问题欢迎大家一起讨论。
总的来说,用STC的芯片做的USB模块,性价比真的非常不错,而且使用也是非常方便,都不需要装驱动。
测试视频:
1)USB To 2UART 模块对STC单片机实现一键下载
(2)USB To 2UART 模块两组UART一个发送一个接收
(3)USB To 2RS485 模块两组485一个发送一个接收
(4)USB转485接口读取电量模块数据
(5)USB转232接口与USB转232线材通讯,一发一收

登录 或 注册 后才可以进行评论哦!
还没有评论,抢个沙发!