一、说一说真心话
作为一个 AI 硬件开发者,我们每天从醒来开始,就在不断地产生 idea,但这些 idea 究竟值不值得被做出来?做出来后是否有人愿意掏腰包使用?这款产品的客户是谁、宣传途径是什么、价值在哪,我们都没有继续深究下去。最终,我们陷入了“代码完成即胜利”的循环之中,然后,就没有然后了。
那么,如何快速验证你的 idea 是真有市场,还是单纯的自嗨?怎么找到志同道合的神队友,愿意投入时间与技能与你一起共建 idea?
二、52 小时极速通关:AI 开发者挑战赛
6月27日,涂鸦智能将联手创业森林、湖畔良仓,正式启动「AI 开发者挑战赛」 !这不是普通的 Hackathon,活动结合黑客马拉松的形式+精益创业(即用最小成本验证商业想法的可行性)的方法论,邀请全国对 AI 硬件开发怀有极大热情的开发者,在 52 小时极限时间内帮你:
- 找到对的人
- 一起做对的事
- 从灵光一闪的 idea,到可展示的产品原型,硬核启动你的 AI 创业项目
01
52 小时极速通关指南👇
创意脑暴 → 现场组队 → 导师辅导 → 打磨商业模式 → 动手造原型 → 终极路演!
这趟旅程,绝对酸爽!在整个过程中,你必须说服别人、协调资源、接受打击、对接用户、面对不完美,也许还要重新出发。这是对真实创业最难也最常见的还原:你什么都没有,你只能靠判断力、信任力、行动力,拉一帮人开始干。
它不仅是比谁的代码写得快、硬件玩得溜,更是一场“凤凰涅槃”式的成长! 让你亲身体验:
单枪匹马来闯关,如何靠一张嘴、一点资源、在充满不确定性的混沌中,找到互补伙伴、建立信任、组建团队,硬生生把一个想法从 0 干到 1!
02
开发方向:AI 硬件任你发挥!
通过涂鸦渠道报名的开发者,可基于涂鸦强大的 AIoT 开放平台,选择 T5AI 开发板、地瓜 RDK X5 开发板等合作生态的硬件设备;结合涂鸦 AI 开发框架,自主完成集软硬件于一体的功能设计与 Demo 实现。你的创意可以天马行空没有限制,在此涂鸦抛砖引玉给大家提供几个例子👇:

03
本次活动提供哪些硬核装备?
本次大赛期间,涂鸦将联合地瓜机器人免费提供 AI 硬件开发板、正点原子提供各种电子仪器,助你火力全开!
同时,正点原子和地瓜机器人精心挑选了广受开发者喜爱的硬核奖品。其中,地瓜机器人与涂鸦,共同提供了热门的开发板礼盒,价值超 3 千元;正点原子提供了价值千元的 DM40C 数字万用表👇:


04
活动时间+地点
- 活动地址:杭州市余杭区·互联网村梦想小镇
- 报名截止时间:2025 年 6 月 20 日(录取人数有限,以资格审核通过为准,谢绝空降)
- 参赛形式:没有预设队伍,没有熟人搭配,需单人入场报名,带上你的真实身份--产品/程序/设计/运营/其他,现场匹配神级队友,组队开黑。
如需了解活动大奖及其他更细节的内容,可参考下方海报内容。本次活动仅录取 100 多人,扫码报名时,在“您是从哪里了解到这个活动”一栏中备注【硬件开发者】,录取几率更大哦👇:

有关 AI 开发者挑战赛的所有 Q&A
1、如何才能顺利组队成功,让自己的 idea 最终在赛场落地?
一页纸,一分钟,现场投票!如果你有想法,就可以发起项目,然后花 1 分钟阐述你的想法:只能用一页纸或者 ppt 进行表达。然后全场每个人手中一票, 投给他们想加入的项目,票数靠前的发起人即可抢麦拉票,开启组队。身份卡片现场流动,活动现场的 100 多人,像寻找彼此,撮合连接。
TIPS:至少有 4 位队员才算顺利组队,考验伙伴之间的默契,我们期待带着 idea 来的你都能组队成功!
2、现场都有哪些身份的参赛者?
入场不是聚会,而是进入一个真正的团队。每个人都必须单人入场,带上你的真实身份:产品、软件程序猿、嵌入式开发者、设计、运营或其他。在真实的不确定中,寻找互补、建立信任,快速寻找自己需要的成员进行组队。
3、报名后,哪些参赛人员容易被主办方选中?
如果你有硬件相关的项目经验,有一定粉丝或影响力,并且拥有一人就是一支团队的行动力和创造力,我们期待您的加入;如果你有明星开源项目作品,是个连续创业者、独立开发者、卓越社会贡献者,或者拥有独立产品创始人或联合创始人/ 被大厂收购/被知名媒体报道等背景,以上都是加分项。
TIPS:认真填写报名表单上的问题,能够详细描述出个人思想认知和内心世界的与众不同,包括但不限于商业逻辑/创意脑洞……令人一眼忘不掉,更有助于提高入选率。
4、如果我对 AI 硬件开发也有兴趣,想选择硬件赛道但是之前没经验怎么办?
涂鸦将会提供硬件赛道的专业赛前辅导,并免费提供相关的开发工具及技术支持人员全程陪跑。如果你有硬件创意,欢迎带着 idea 和志同道合的伙伴,一起报名参加活动,也可以来活动现场,找到有硬件开发经验的小伙伴一起落地你的创意。
此外我们对开发者的支持,不仅仅限于活动现场,如果你的创意足够优秀,还有机会获得涂鸦开发者的官方长期支持,协助共同落地一款有意思的 AI 硬件产品。
5、52 小时创业森林里,我们要做什么?需要全程都在现场吗?
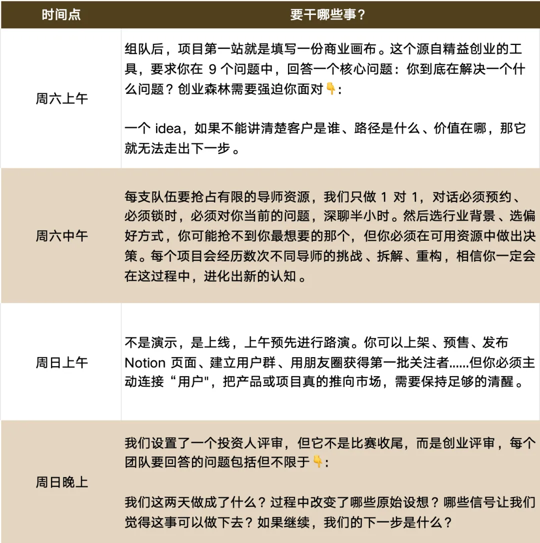
是的,您需要全程在场, 我们提供休息场所和餐食,保证您和团队可以全程专注于创意开发。具体可参考以下时间表👇:


登录 或 注册 后才可以进行评论哦!
还没有评论,抢个沙发!