MOS管凭借其高频特性好、导通电阻低、驱动功率小等优势,已成为开关电源、电机驱动等电力电子设备中的核心器件。但 MOS 管的可靠工作高度依赖合理的驱动电路设计 ——驱动方案直接影响开关速度、转换效率、EMI(电磁干扰)甚至器件寿命。本文将系统梳理一些常见MOS管驱动方案的原理、特点。
一、为什么驱动电路如此重要?不能直接拿来作为电子开关吗?
在讨论具体方案前,需先明确 MOS 管对驱动电路的核心需求。MOS管的栅极-源极间存在输入电容(Ciss),栅极-漏极间存在米勒电容(Cgd),这些电容的充放电过程直接决定了MOS管的开关特性。

驱动电路的核心目标就是高效控制栅极电压/电流,实现MOS管的快速、稳定开关,具体需求包括:
①足够的驱动电流
虽然我们的mos管是压控型器件,但是他需提供足够的驱动电流快速充放电栅极电容,减少开关时间(开通时间ton、关断时间toff),降低开关损耗。(在数据手册中mos管有一个参数Qg,Qg指的是MOS管从截止状态转变到完全导通状态,或者从完全导通状态转变到截止状态的过程中,栅极所需要的电荷量。t=Q/I,对于 Qg 较大的大功率MOS管,就需要更大的驱动电流来缩短开关时间,降低开关损耗)若驱动能力不足,开关时间延长会导致MOS管在过渡状态(半导通)停留的过久,损耗就会变多。
②驱动电压匹配
MOS管导通需栅极电压超过阈值电压(Vth),但为降低导通电阻(Rds(on)),通常需更高驱动电压。驱动电压不足会导致导通电阻增大,发热严重;电压过高则可能击穿栅极氧化层。
③减小寄生参数对电路的影响
MOS管开通/关断时,mos自身存在的寄生电容导线的寄生电感的存在导致栅极电压震荡(可能引发误开通)抑制措施包括:增加栅极电阻(牺牲速度来换稳定);优化PCB的布局,缩短栅极导线的长度,从而减少寄生电感。
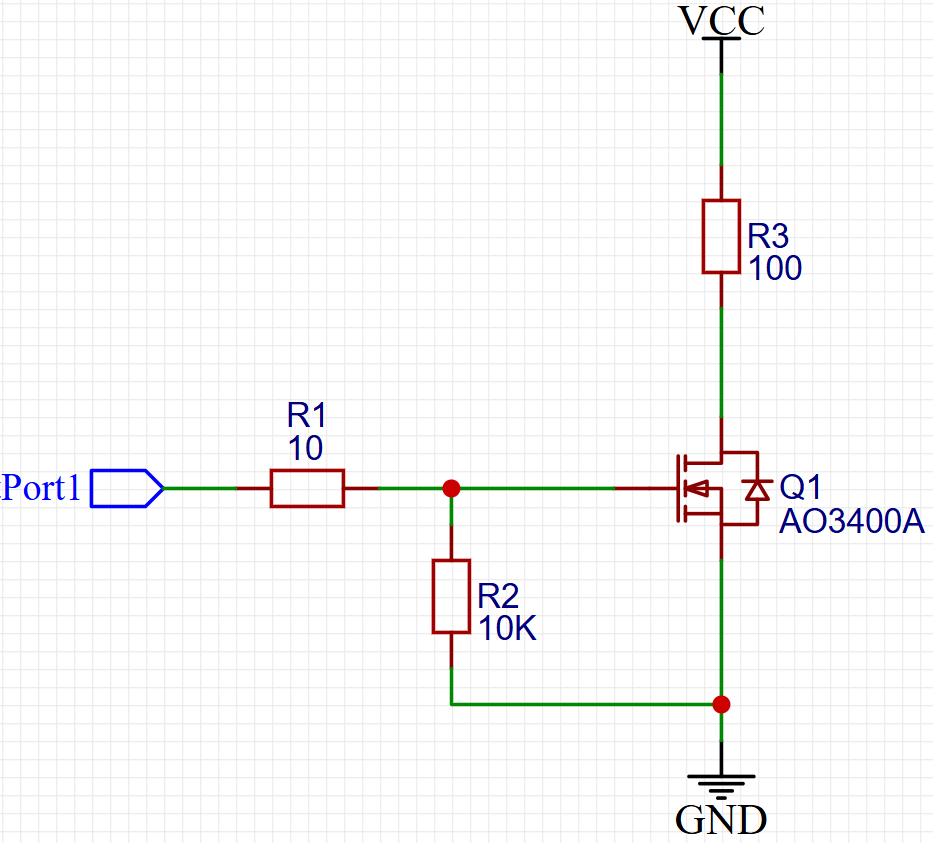
方案1
我们来看第一种驱动方案,这是一个很经典的驱动方案。


在实际电路使用中,我们mos管内部会有寄生电容的存在,在实际PCB总线设计时会有一些寄生参数,最典型的就是寄生电感,这样就会和mos管上的电容产生振荡,这个振荡会对mos管造成冲击;我们为了减小这种振荡,我们通常会在栅极加一个电阻(R1),我们可以来模拟仿真一下栅极电阻的作用,如下图分别是不加电阻、加电阻时输入信号由低电平变为高电平瞬间电压的变化。我们可以看到栅极电阻可以有效地减小振荡。

R2在这里的作用是下拉电阻,在没有输入时,用来稳定栅极电位的作用,防止在没给高电平时,因外部干扰而出现误导通的情况,而且他是并联在CGS两端的,起到了泄放电容电荷的作用。

它的整体的工作过程是:
当输入高电平(MOS管导通过程):
栅极电容充电阶段:当 Port1 输出高电平时,驱动信号通过电阻 R1 向 MOS 管的栅极寄生电容(主要是CGS充电。此时电流路径为:Port1 高电平 →R1→栅极(G)→寄生电容(储存电荷)→源极(S)→ GND。随着电容充电,栅源电压VGS逐渐升高。
达到导通阈值:当VGS升高到 MOS 管的导通阈值电压时,MOS 管开始导通,漏源极之间的电阻RDS(on)随VGS升高而迅速减小。
完全导通稳定:继续充电至VGS达到稳定值(接近 Port1 的高电平电压),寄生电容充满电荷,充电电流趋于零。此时VGS保持稳定,MOS 管进入深度导通状态,漏源极之间近似短路,主回路(VCC→R3→漏极D →源极S→ GND)持续导通,负载工作。
当输入低电平(MOS 管关断过程)时:
栅极电容放电阶段:当 Port1 切换为低电平时,栅极寄生电容中储存的电荷需要释放。放电路径主要有两条:
栅极(G)→R2→GND(辅助路径);
栅极(G)→R1→Port1 低电平端→ GND(主要路径,因为R1的电阻比较小)。随着电容放电,VGS逐渐降低(类似电容器放电时电压下降的过程)。

关断阈值突破:当VGS降至导通阈值以下时,MOS管开始关断,(RDS(on)随VGS降低而迅速增大,主回路电流逐渐减小。
完全关断稳定:寄生电容完全放电后,VGS降至0V左右,放电电流趋于零。此时 MOS 管进入完全关断状态,漏源极之间近似开路,主回路切断,负载停止工作。
方案2:

相比于第一种方案,这个方案给电容提供了一条快速泄放的通路,这条路的阻抗小,能提高电荷泄放的速度,也就是加快mos管的关断过程。R10可用于调节关断的速度,也可以选择不加。

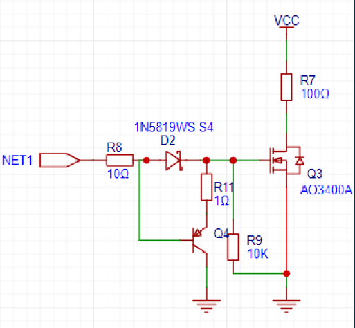
方案3:

第二个方案里面虽然有一条快速关断的通路,但是这条路径比较长,仍有寄生电感的存在,在此基础上,我们通过加一个PNP的三极管实现减少寄生电感和提供一条让电容电荷快速泄放的通路。

常见问
题答疑
1.为什么方案二三中我们需要提高mos管的关断速度,不需要提高mos管的开启速度嘛?
实际上,mos管的开启和关断时间是不一样的,通常是mos管的开启时间要小于关断的时间,如下图。


登录 或 注册 后才可以进行评论哦!
还没有评论,抢个沙发!