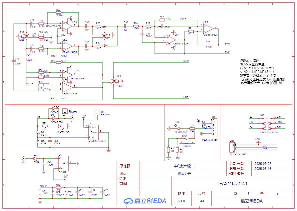
照着论坛大神抄的2.1声道功放电路,但是低音一直没有声音,请大神帮忙看看是什么问题?

一开始这样做,TPA3116直接爆了,后来把C50和C47短路,还是不行。

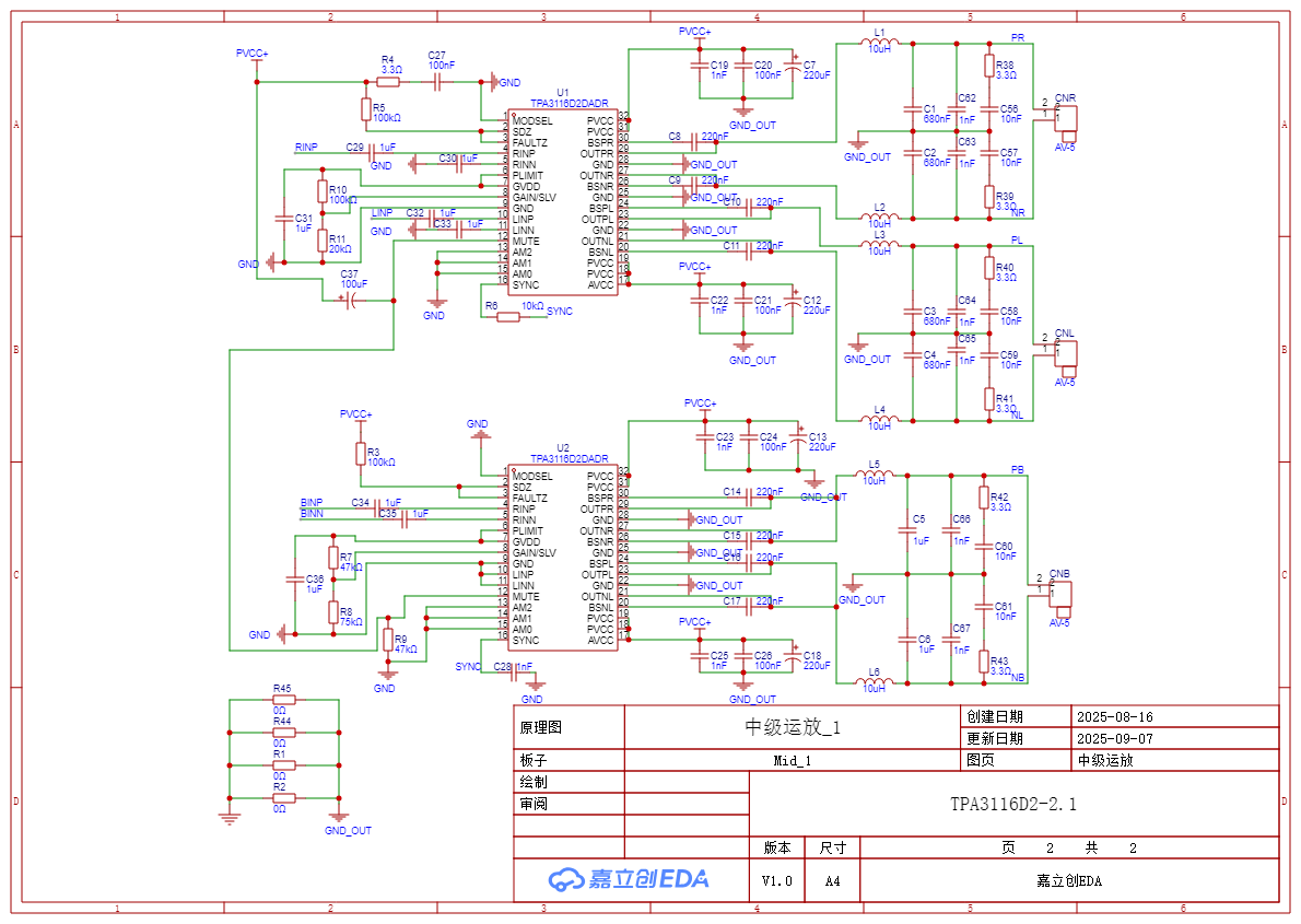
如果直接将双声道的信号使用10k电阻Y型连接,中间点作为BNP的输入,把地作为BNN的输入是否可以?

如果有大神能直接给好用的低频混频放大电路也可以,谢谢啦。

硬创社
全部评论 默认 最新
Komano
2025-09-20 14:21:35 来自广东
倒相电路总感觉有点不对
天边钟声 作者
2025-09-26 22:53:55 来自江苏
你说一下哪里不对哦,困扰很久了
qingmelody
2025-09-07 21:04:57 来自广东
另外,对于运放在电源中的使用,我有时搞不定虚拟地偏压,所以就每个输入端设置一套双电阻分压,这样避免多个运放可能的或者没注意造成的相互影响
qingmelody
2025-09-07 21:02:28 来自广东
U8.2的正输入端接了虚拟地MID_P,这个可能导致输入信号短路了。建议试试将它正输入端通过一个10K电阻连接MID_P,可以提供偏压,也相当于输入负载为10K,对信号的消耗很小。
天边钟声 作者
2025-09-08 09:12:44 来自江苏
MID_P不是虚拟地,是通过两个R13和R14两个10K电阻分压得到6V电压,将运放工作在单电源模式,感觉还是电阻电容上有问题。
qingmelody
2025-09-08 09:31:13 来自广东
通过两个R13和R14两个10K电阻分压得到6V电压——这不是虚拟地还能是啥?
天边钟声 作者
2025-09-08 17:32:36 来自江苏
不好意思,我不太懂……
天边钟声 作者
2025-09-09 18:36:32 来自江苏
大神,你看改成这样可以吗?
天边钟声 作者
2025-09-09 18:37:20 来自江苏
@qingmelody 这样可以吗?
qingmelody
2025-09-09 21:25:42 来自广东
这样:
天边钟声 作者
2025-09-10 23:25:01 来自江苏
@qingmelody 按照上面那样修改还是不行,还是没有效果……
已折叠部分评论 展开
没有更多啦~