详情描述
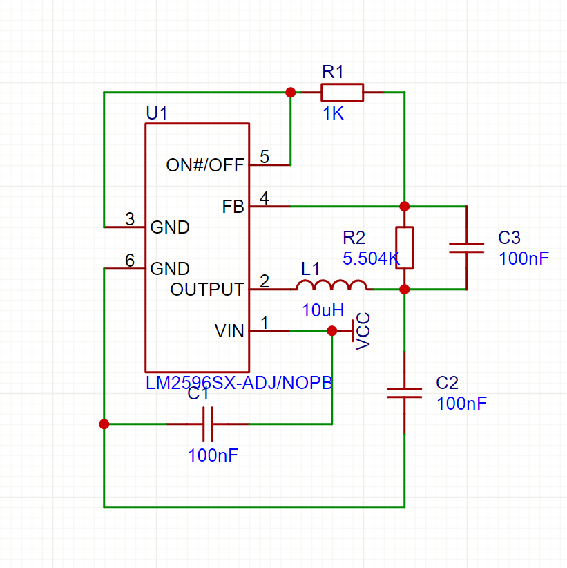
在尝试进行原理图和PCB设计时,担心自己做的电路(下图,已参照经典电路,经典电路图片放不出来)不能正常工作,可以用什么办法去检验?另,原理图与实物略有不同,(pin3,gnd引脚与其他引脚同侧)这种情况在画PCB时应该怎么处理?
已尝试解决的方法及结果
使用deep seek找方法,已使用ERC检查无误,自己检查了一遍,但仍担心有误,转到PCB界面后有些看不懂(问题描述)。 目前有导入到仿真软件的想法,尚未实施。
硬创社
全部评论 默认 最新
SVIP888
2025-11-03 09:33:25 来自广东
这个电路还是存在问题的,首先3和5还有6脚没有接一起共地,你现在只是原理图封装引脚名称一样而已,实际上导入pcb并不会连接在一起,还有就是2脚是需要一个二极管接地的。
LMY
2025-11-03 00:23:51 来自北京
翻手册,看推荐电路和选型指南,套你需要的参数根据官方给的公式算外围,再跑仿真,最后在优化你的原理图和画板
人间四月八度余温
2025-11-03 09:22:34 来自湖北
1、输入输出须接大电容 2、OUTPUT脚加个环流二极管
098765vB753O
2025-11-02 22:05:44 来自未知
这是干嘛的
210987xS086p 作者
2025-11-02 22:16:28 来自江苏
我在试着用LM2596做一个降压模块,但是没啥基础,不知道从哪里下手
已折叠部分评论 展开
没有更多啦~