#FPC柔性电路板设计# #FPC# #FPC软排线# #FPC免费打样#
前言:你知道吗?FPC软板不仅可以作为连接器使用,还能应用于可穿戴设备,消费电子产品、医疗设备、工控设备以及智能家居产品中噢。
最近有小伙伴在嘉立创“萤火虫计划”分享了一款用FPC制作的可穿戴智能手表,能够折叠戴在手腕上,简直太酷啦!
工程名称:FPC手表
工程作者:lovelessing



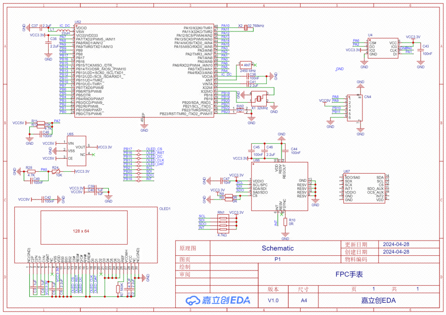
主控:CH583M,60MHz主频,512K flash,32K ram,带蓝牙5.0 BLE
屏幕:OLED 12864,4线SPI接口
陀螺仪:ICM20608,SPI&IIC
独立按键:2个
ADC:NTC测温,电池电压测量
开发环境:MounRiver Stdio

表带通过焊盘从背面焊接到表盘,铺铜挖空保证了蓝牙信号的传输质量

两个独立按键可以用于下载、复位或者用户输入


FPC v1.0原理图

FPC打样版

项目已开源:
-电路设计原理图
-程序源码
-BOM清单
——想复刻?想给作者点赞?可复制开源网址前往原文。
开源网址:https://oshwhub.com/cdm0302/parallel-arm-quadruped-robot-dog

——想分享自己的FPC软板设计作品,欢迎加入“萤火虫”计划!

萤火虫计划,是一项专为电子方向自媒体人打造的流量扶持计划!
不仅能享受嘉立创官方账号带来的流量扶持,还能为你的内容创作提供长久且持续性的有力支撑!

FPC软板设计篇分享思路:
基于嘉立创EDA专业版设计一款带有FPC软板的作品,并制作实物,分享设计、制作过程,发布在您的自媒体账号
活动规则:
1、内容发布平台不限(抖音/b站/小红书/公众号均可)
2、只要你的账号粉丝数大于1000人,就可以申请加入“萤火虫计划”。(计划稳定后会开放0粉丝基础的账号加入)
3、发布作品时需要带上#嘉立创FPC话题
活动支持:
✅ 提供FPC打样券
✅ 50-500元京东E卡(按推广效果计算)
扫码参加活动

FPC软板设计视频教材,请点击:jlc-fpc.com
*本文转载了「立创开源硬件平台」的用户创作,如有侵权,请联系删除


登录 或 注册 后才可以进行评论哦!
还没有评论,抢个沙发!