IPC是国际上电子制造业界普遍公认的可作为国际通行的质量检验标准,IPC等级反映了印刷电路板的质量水平。
PCB的质量等级通常根据IPC-6012规范来进行鉴定,而FPC柔性电路板则根据IPC-6013鉴定。
那你们知道FPC软板的IPC等级有什么区别?不同等级对你的产品有什么影响吗?
![]()


IPC一级产品:即通用电子产品,如手电筒、玩具、遥控器等,用到的电路板通常不需要太高的质量要求,使用寿命也相对较短。
IPC二级产品:即专用服务类电子产品,包括通讯设备、复杂的工商业设备和高性能、长寿命测量仪器等。这类产品在一般使用环境下,都不应该发生故障。
IPC三级产品:即高性能电子产品,包括能持续运行的高可靠、长寿命军用、民用、航天设备。这类产品在使用过程中绝对不允许发生中断故障,同时在恶劣的环境下,也要确保设备可靠的启动和运行。例如医疗救生设备、航天航空设备和所有的军事装备系统等。

一些电子制造商只具备生产IPC一级产品,短期可能看不出区别,但是时间稍长,产品品质问题就突显出来了。
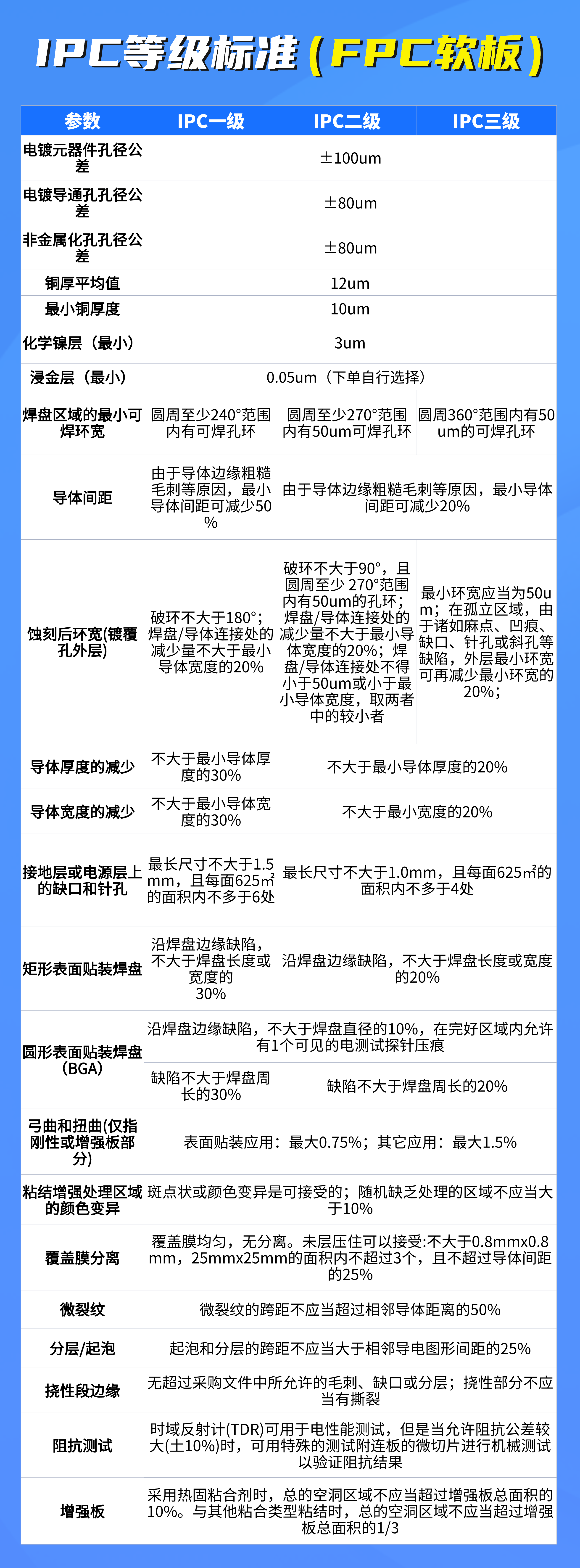
下面,小编根据IPC标准整理了一些常见的FPC参数等级,方便嘉人们快速鉴别电路板质量好坏,强烈建议收藏喔!


当你拿到一块板子,如果不清楚验收及判定标准,根据上表中的参数进行一一比对,就可以快速判定你收到的电路板是否真正做到了IPC二级标准哦!
另外。嘉立创FPC严格执行IPC二级及以上标准,如果您有FPC软板的生产需求,打开链接:https://www.jlc-fpc.com/,就可以在嘉立创体验免费打样啦!

FPC软板设计指南请点击:https://www.jlc-fpc.com/
更多FPC设计问题可扫描文末二维码加入FPC工程师设计交流群进行讨论!
咨询FPC免费打样请扫码
👇👇👇👇👇
群内不定期进行抽奖活动,包括免费打样券、100元优惠券、50元优惠券、200-10元满减券等超多惊喜福利,等你来解锁!



登录 或 注册 后才可以进行评论哦!
还没有评论,抢个沙发!