PWM转4-20mA 或 0-5V隔离输出兼容设计
这个是在网上上看到的电路图,描述的内容为:
输出可变可控制PWM占空比 隔离型,0-20mA电流变送输出,包括0-10mA、4-20mA,还可以0-5V电压变送输出,精度可达0.5%温漂低,大批量生产过,电路稳定可靠。
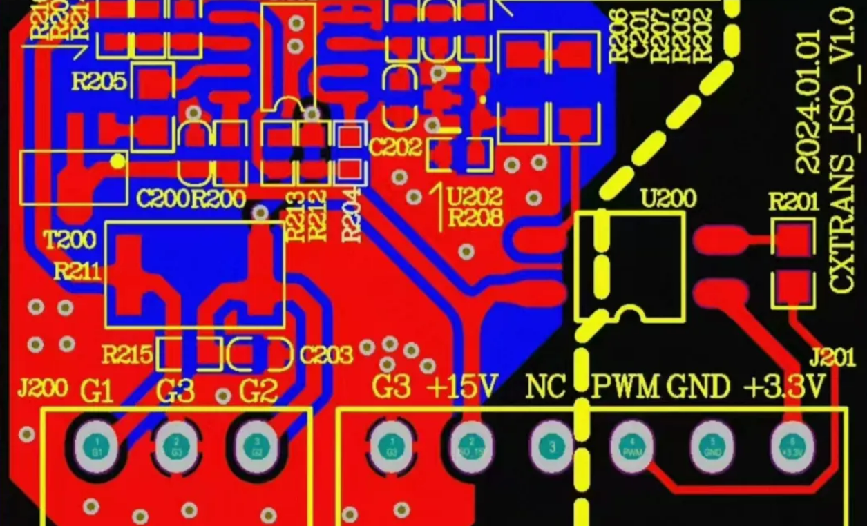
电路图如下:


电路解析:
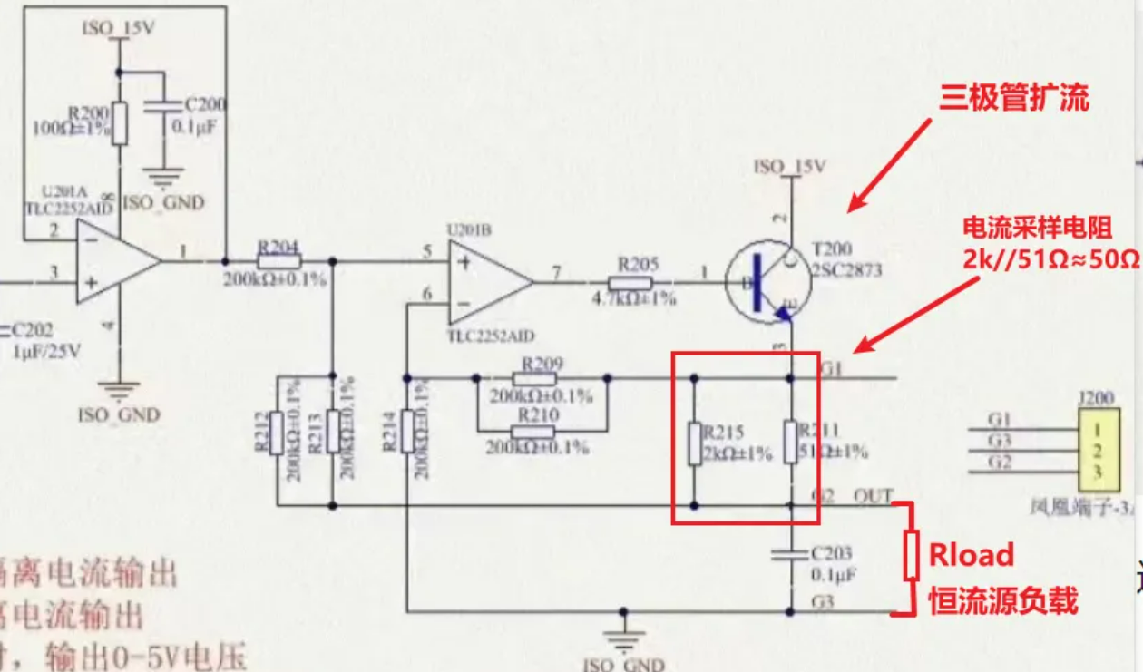
输入为最左边的PWM和GND还有3.3V,通过光耦进行隔离到隔离侧,也就是通过光耦和431将PWM转化为隔离基准后的2.5V的PWM波,然后再经过二阶RC滤波转化为0~2.5V直流电压后给后级的运算放大器。

基准后的PWM经过二阶RC滤波后,输出电压为Vref*D(Vref为431基准电压,D为PWM占空比),经过一个电压跟随器做阻抗变换(减小输出阻抗),然后再接到后级电流源电路。

再往后是一个howland电流源拓扑,使用了一个三极管进行扩流(运放输出电流有限,所以要加三极管扩流)。我们先看电流输出模式,那么就是按照图示接法,将4-20mA的负载电阻接到Rload处。

Howland电流源仿真:
我们可以看到输出电流公式为:Iload = VIN/2*50Ω。当输入电压为1V时,输出电流为10mA左右。

那么下面是推导过程:

0~5V输出:
电路中还有这么一句话: R212焊接时,输出4-20mA电流,不焊接时,输出0-5V电压。那么我们仿真中也去掉R212,可以看到,输出电压基本为3*VIN(在负载电阻很大的情况下)。比如下图,输入电压1V,输出电压为3V:

由R211//R215很小,RLoad很大,所以推导过程均忽略掉了,推导过程如下:
#中秋月圆社区团圆##嘉立创PCB#
总结:可以用,精度要求不高的情况下还可以。这个0~5V,4~20mA的兼容设计挺好的,就是要注意0~5V输出时候的负载电阻不能太小(一般也不会很小)。


登录 或 注册 后才可以进行评论哦!