最近花了20元淘了一个按摩仪,拿来拆解(对这种电刺激的内部电路好奇),虽然之前拆解过一款,但是我仍然期待新淘的这个里面能有一个更新颖的设计。我很喜欢拆解这种小玩意,拿万用表滴滴滴的时候感觉像在解迷一样,很有意思。
产品图片:迷你按摩仪

功能:不多介绍,主要就是通过电流来模拟一些针灸,锤击之类的感觉,达到“按摩”的功能。
那么拆开前,不妨想一下,如果是你,你会怎么设计这个小玩意。拆开后背面一览无余,是一个单面板,在背面只有一个电池(有一个缓冲海绵),一颗色环电感,通过色环判断是一颗2.2mH的电感,然后就是两个输出端(连接电极片的)。

正面可以看到 显示方式为“金手指”与导电橡胶搭接驱动液晶显示器 ,金手指上喷了一层类似碳膜的东西,然后在液晶显示屏下方有一个 白色的导光板 ,用于背光显示 :

可以看到最左边是Micousb的充电接口。然后分了两个输出端(实际上就是一组正负),然后是 三极管组成的升压以及控制部分 (后面有原理图),然后是 一颗IC是液晶显示屏的驱动芯片 , 一颗IC是主IC用于控制升压及不同模式切换 ,同时这颗主IC会和液晶驱动IC通信,控制显示的信息。 锂电池充电 使用的是一颗 LTC4054 (丝印LTH7R)。整体的电路可以说还是蛮简单的。从电路板可以看出是2023年8月29号的PCB,也算是比较新的设计方案。

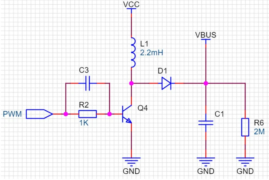
升压部分就是使用的简单的 boost升压拓扑 ,原理图如下,并且可以看到,这次拆解的升压部分和之前拆解的电流按摩仪的升压部分可以说是一模一样:
. 实测了一下输出电压,很猛, 最高电压有150V(甚至更高) ,下图是使用万用表的直流档测试出的图片:

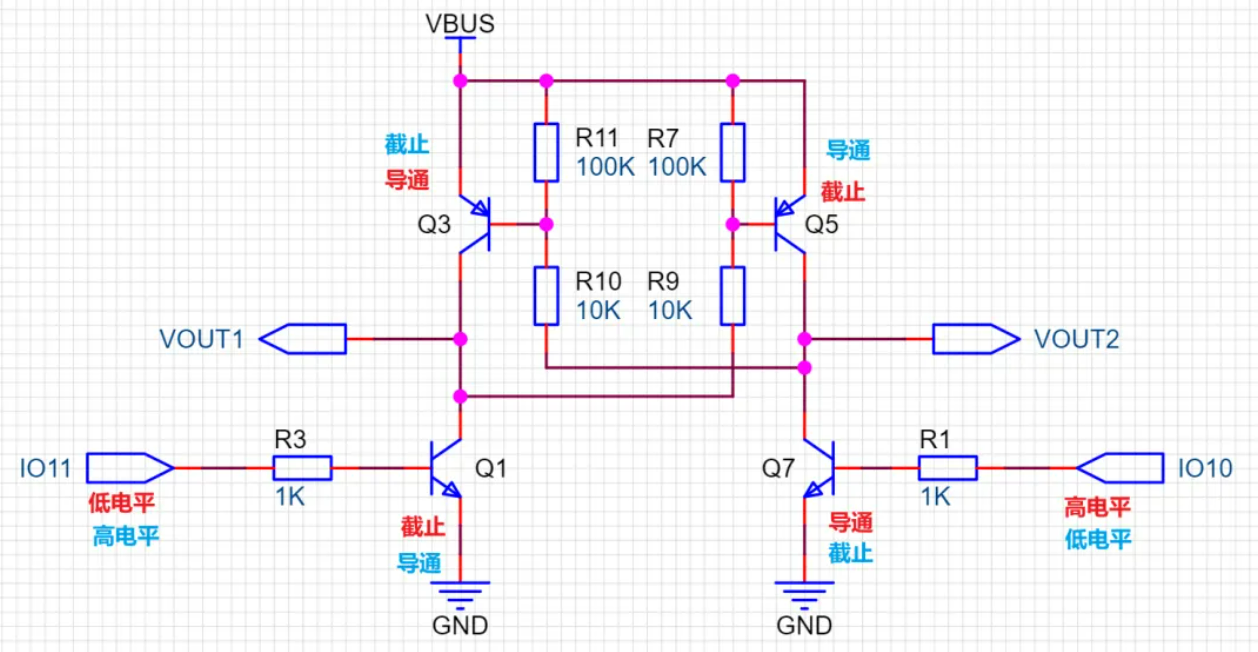
然后最后是使用一个H桥去控制不同的电流方向流过人体,从而达到“按摩”的效果,还是蛮有意思的一个设计。(NPN三极管丝印G1,PNP三极管丝印2L)
当IO10输出高电平,IO11输出低电平时,电流流向如下:VBUS流过Q3到VOUT1电极,然后流过人体再流到VOUT2电极,再流到Q7到GND。
当IO10输出低电平,IO11输出高电平时,电流流向如下:VBUS流过Q5到VOUT2电极,然后流过人体再流到VOUT1电极,再流到Q1到GND。

下图是IO10和IO11的测试波形图,不同的模式也是通过调整IO10和IO11的控制间隔,电流流向等方法实现的:

最后看了一下包装盒上的认证标准信息,走的是GB4076.1-2005标准(家用和类似用途电器的安全),不知道是不是该走这个标准,有懂行的道友也可以评论区留言:

总结:感觉挺好玩的(单纯指电路)。
那么你觉得怎么样呢?欢迎评论区留言


登录 或 注册 后才可以进行评论哦!
还没有评论,抢个沙发!