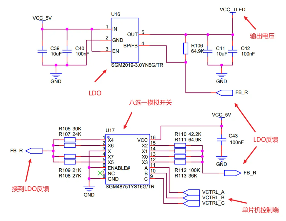
这个是前阵子红外触摸框上的部分电路图, 主要功能是通过调整LDO输出电压间接控制发射灯的输出功率 ,电路图如下:

可以看到, 电路通过八选一模拟开关SGM48751选择不同的分压电阻,从而达到让LDO的VCC_TLED输出不同的电压值,例如单片机控制管脚VCTRLA,VCTRLB,VCTRLC输出分别为000,那么将控制X0与通道X相连 ,SGM48751的真值表如下:

那么 此时LDO的反馈电阻分别为R106 = 64.9K 和R112 = 100K(对应到下图就是R1 = 64.9K,R2 = 100K) ,此时输出电压应该为2V左右。SGM2019的输出电压公式如下图所示:

那么以此类推,便可以通过控制VCTRLA,VCTRLB,VCTRLC为000~111这8种状态,来让LDO输出8种不同的电压值,从而达到调节发射灯功率的目的。这种调节输出电压的方式还是很值得学习借鉴的。
在某些场合,需要针对 SOC主频的不同,需要动态调整 SOC 的 Core Power。通过调整内核供电电压,实现SOC主频的调整。也可以使用MOS管去调整FB反馈电阻大小。
例如:
SSD210在Core Power=0.9V时,主频为800MHz。
在Core Power=1.0V时,主频为1GHz
但是无论主频软件设置 800MHz/1GHz,都需要 Core Power=1.0V 启动(SSD210)。
那么硬件电路如何设计调整内核供电呢?
电路图如下,采用Q15控制反馈电阻,上电时,Q15导通,此时反馈电压等于输出电压在50KΩ和75KΩ(100K并联300K)分压值,此时电路输出1V即提供内核启动电压。
当系统工作后,比如系统想要降低功耗,或者在高温情况下,需要动态调压,降低芯片主频以减少发热。只需要通过使用IO输出低电平,使Q15截止;那么,反馈电压等于输出电压在50KΩ与100KΩ分压值,便可调整Core的供电电压为0.9V,从而将SOC的主频降低为0.8MHz。
#嘉立创PCB##PCB有什么好玩的#


登录 或 注册 后才可以进行评论哦!
还没有评论,抢个沙发!