最近买了一个比较好玩的产品,于是买回来分析一下电路结构,与各位同好一起分析一下电路。 8个模式19个档位,可以说是相当的卷了 。。。5.7元包邮

使用感受就不说了,有点麻麻的,没仔细实验,直接分析电路吧。买之前我甚至想是不是数码管,拆开后发现就是普通的白光LED,加结构实现的数码管哈哈,不得不说这消费电子的花活挺多。挺让人意外的,还 预留了红外接收器没贴 。正面元器件还是很简单的, 22个LED加上几个电阻和金属按键 。(金属按键两个是低电平检测,一个高电平检测),这么多LED灯估计是矩阵的形式控制的。

然后是背面,背面一个锂电池,甚至还有一颗 锂电池充电芯片4054 (右下角那个小芯片)。不过没有电池过冲过放的保护(这价位还要啥自行车)

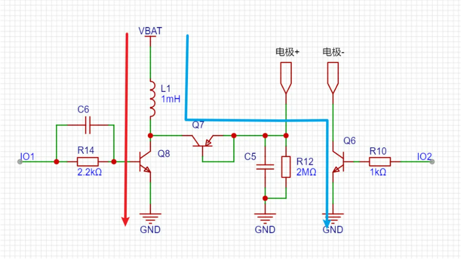
然后拆掉电池,看到完整的PCB背面, 主控的丝印被磨掉了,是1个14脚的主控芯片 ,可能是个OTP的单片机。然后 2个NPN (丝印G1), 1个PNP (丝印2L), 1个1mH的电感 (丝印102),便是全部的电子元件了。然后看一下如何实现电刺激的。

关于电极这块的电路我抄出来如下,当 IO1为高电平 时,三极管 Q8导通 (电容C6为加速电容),电池通过 红色电流路径给电感充能 ,类似boost拓扑;当I O2为高电平 时, Q6导通 ,电池的电压和电感产生的反生电动势叠加一起 通过蓝色路径放电 (人体皮肤接到电极正和电极负之间)。如果 改变三极管开关的频率和导通时间,人在不同的电流刺激下,就会感觉到不同的模式 。

不过我 没太明白那个PNP的三极管做什么用处,为了确保抄的正确性,我把这个PNP的三极管拆掉了,也可以看到这个PNP三极管的基极和发射极就是连到一起的,且没有连接到其他的地方了,还是挺匪夷所思的。这样连接难道单纯当个二极管来使? 如果您知道为什么,欢迎评论区留言~

最后说两句
消费电子真是太卷了,不过消费电子也是最喜欢拆解的系列。永远不知道为了省成本而会想出来什么花活。实在是秀,有的创意还是很值得借鉴的,虽然我不知道5.7元还包邮,这拿什么来挣钱#嘉立创18周年庆,赢金豆兑壕礼##DIY设计##嘉立创PCB##畅聊专区#


登录 或 注册 后才可以进行评论哦!
还没有评论,抢个沙发!