电阻温度检测器是无源电路元件,其电阻会随温度的升高而增大。电阻温度检测器通常使用铂、铜或镍构成,RTD 的一个主要优势是支持较宽的温度范围,从-200°℃ 到 +850℃℃。RTD 的精度限制由 RTD 的类别或等级来定义。铂、铜或镍的特性决定了在 0'℃ 到 100'℃, 的温度范围内,电阻与温度间的线性近似关系铂 RTD 以强大的线性度和可重复特性而著称。
RTD 通常采用三种常见配置进行设计:两线、三线和四线。每种接线配置都需要不同的激励电流和电路拓扑以减少测量误差。

在两线配置中,RTD 的两端各连接一根导线。在这种配置中,引线电阻无法与 RTD 电阻隔离,这样就增加了一个无法与 RTD 测量隔离的误差。
两线制配置中测出的电压实际上是:
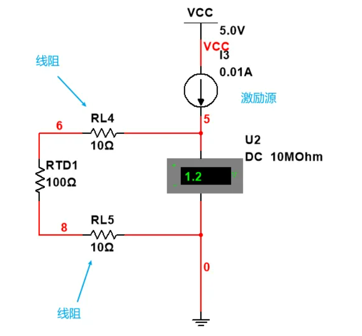
Vtemp=Isource*(RL+RTD+RL),而其中的RL线阻不是我们想要的。

两线法测RTD电阻的仿真大致如下,最终的 U2测出的电压是含有了两个引线电阻(图中的RL5和RL6)带来的误差的 。所以说两线 RTD 产生的 RTD 测量结果精度最低, 在精度不太重要或者引线长度较短时使用 。两线 RTD 是成本最低的 RTD 配置。

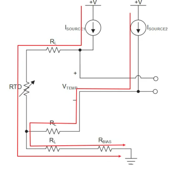
在三线配置中,RTD 的一端连接一根引线,另一端连接两根引线。通过使用不同的电路拓扑和测量,可有效地消除引线电阻,减少三线 RTD 测量中的误差。针对引线电阻的补偿假定引线电阻是匹配的。
Vtemp=Isource1*(RL+RTD)- Isource2*RL
那么如果Isource1 = Isource2 且 引线电阻匹配的情况下,上式可以简化为:
Vtemp=Isource*RTD
那么RTD就可以根据激励电流的值以及测量电压的值计算出来,以此降低引线电阻带来的误差。

三线法测RTD电阻仿真如下,节点电压已标记出。(需要注意的是,如果I1和I2不一样,以及RL1和RL2不一致,均会引入误差。)

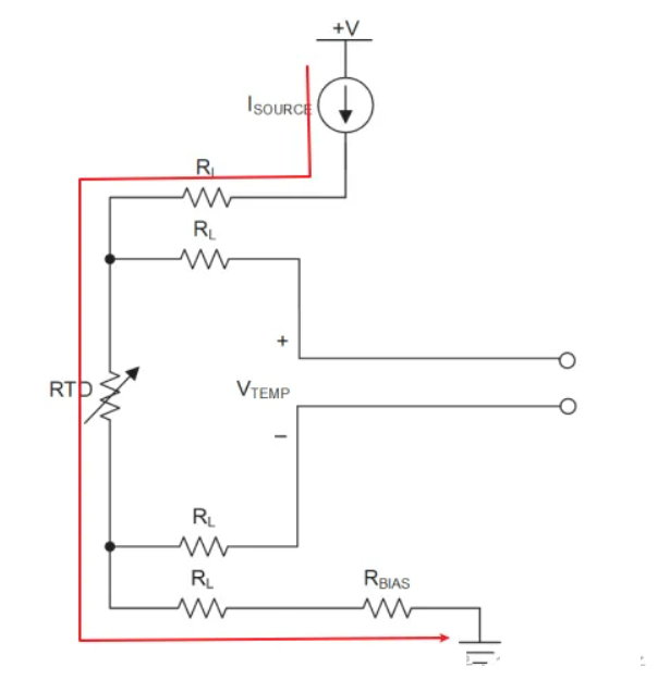
在 四线配置 中, RTD 的任一端均连接两根引线 。在此配置中,可以用四线电阻测量法测量RTD 电阻,且 精度更高 。在此测量中,检测 RTD 电阻,且引线与传感器激励发生反应未造成误差。 四线 RTD 产生的测量结果精度最高,但也是成本最高的 RTD 配置 。

四线法测RTD电阻的仿真如下,可以看到由于激励电流没有流过测量RTD的引线电阻,所以几乎并不存在引线电阻带来的测量误差。所以在测量电阻精度要求比较高的场合一般都采用四线法测量,也称为开尔文测量法。一般电阻仪,或者台式万用表都可以四线法测电阻,测试出的结果会更准(台式万用表默认为二线法测量,可以切换为4W测试)。两根线提供激励电流,两根线测电压。

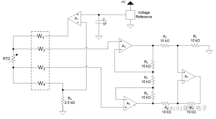
下图电路旨在利用四线 RTD 配置的优势,该配置是精度最高的配置。两条导线 (W1和 W4)是激励电流引线 ,将 RTD 连接到恒流源( A1为恒流源简图,可以是ADC芯片内部的IDAC,或者分立元件搭的恒流源均可 )。另外两条导线 (W2 和 W3)是电压检测引线 ,将 RTD 上的电压连接到放大器(由于 输入阻抗很大,所以基本W2和W3上不存在电流导致的测量误差 )。 A2,A3,A4组成一个仪表运放,输入阻抗大。
#创享2025##嘉立创PCB##DIY设计##嘉立创18周年庆,赢金豆兑壕礼#


登录 或 注册 后才可以进行评论哦!
还没有评论,抢个沙发!