ROCKCHIP 八核 RK3576 四核 A72+ 四核 A53 , 搭载Android/Linux+QT/Ubuntu 系统, A72 主频 2.3GHz , A53 主频2.2G,采用 Mali-G52 MC3 GPU,内置 6T 算力 NPU,内存最大支持16GB,支持市面上通用显示屏接口,支持多屏异显,主板接口丰富。
产品特点
◆ 8 核架构(4 核A72+4 核A53)
◆ 6TOPS 算力NPU
◆ 支持双千兆以太网
◆ 最大支持 16GB 内存
◆ 支持大容量UFS 存储,最大 512G
◆ HDMI 输出,最高支持 4K
◆ HDMI 输入,最高支持4K
◆ 支持HDMI / MIPI / EDP 显示屏,支持多屏异显
◆支持 Android/Linux+QT 系统定制,提供系统调用接口 API 参考代码,完美支持客户上层应用APP 开发及SDK。

RK3576开发板充电原理
1、电源输入电路
DC5V/3A从typec接口输入,预留了浪涌保护二极管D3,储能电容C31 C29和滤波电容C30 C31

2、CC检测电路
typec检测芯片U2500,用于区分插入的充电器类型,驱动通过I2C识别插入类型之后再去初始化充电芯片进行充电。

3、充电芯片电路
充电芯片默认采用SGM41542YTQF24G
工作原理
当Type - C接口连接电源后,V_BUS引脚获取输入电压,充电芯片U2004通过内部电路和相关引脚的配合,对输入电压进行检测和处理。通过I2C通信接口,外部微控制器可以设置充电参数,如充电电流、充电电压等。芯片根据电池的状态,通过调节内部电路(如电感、电容等组成的滤波和稳压电路),控制充电电流和电压,实现对电池的安全充电。同时,芯片还支持OTG功能,在需要时可以将设备作为电源为其他设备供电。

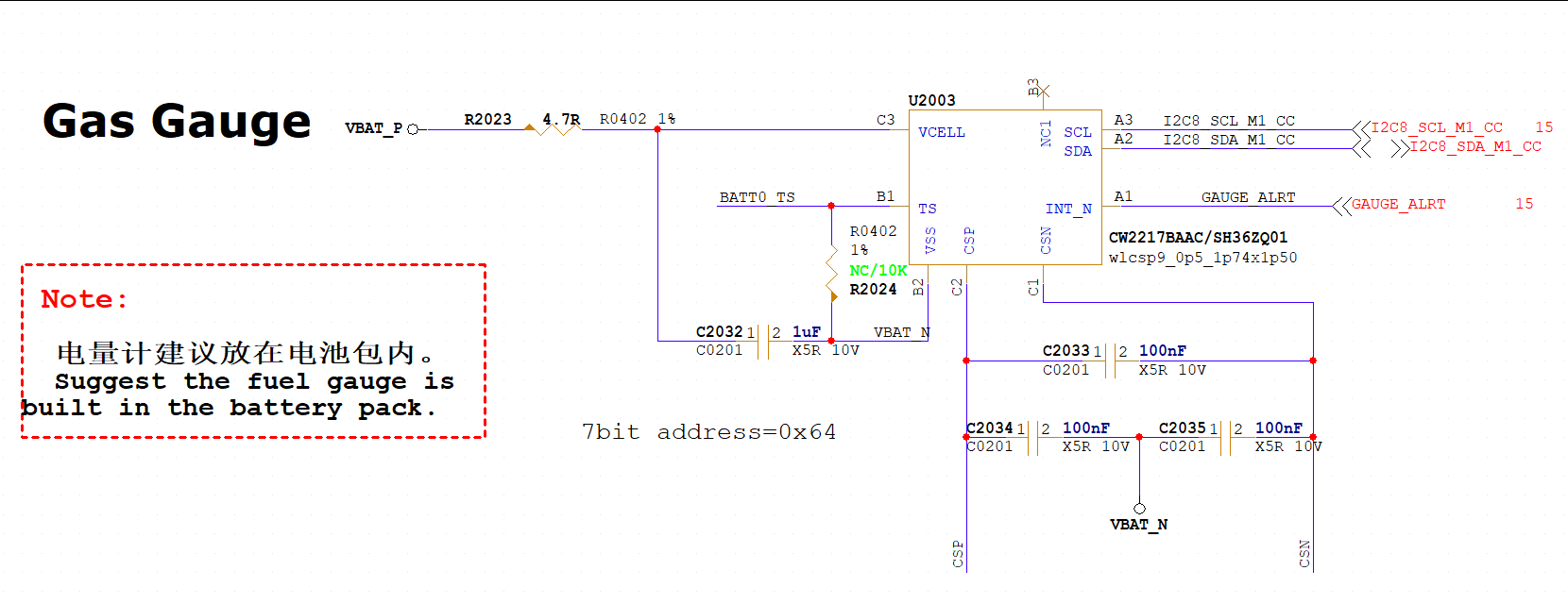
4、电池接口
电池增加温度检测功能,电量计通过检测R2020两端的电压计算出电量大小,CSP和CSN应按照差分信号走线。

5、电量计

电量计采样精密电阻两端的电压,然后通过I2C跟RK3576进行通信。
以上就有RK3576的充电管理方案,现在看一下整个开发板效果图


尺寸图

以上就是RK3576开发板的详细介绍,无论是其强大的性能配置,还是完善的充电管理方案,都使其在众多开发板中脱颖而出,适用于各种工业和消费级应用场景。欢迎各位电子爱好者一起交流探讨!

登录 或 注册 后才可以进行评论哦!
还没有评论,抢个沙发!