在现代电子设备日益小型化、集成化的趋势下,柔性印制电路板(FPC)与刚性印制电路板(PCB)的组合应用愈发广泛。
FPC柔性线路板凭借其可弯曲、轻薄等特性,实现复杂空间内的电路连接,而PCB则以其稳定性和高承载能力承担主要电路功能,二者的有效导通成为保障电子设备正常运行的关键。
那FPC软板是如何与PCB硬板导通的?接下来小嘉将从六种常见的连接方式及其原理为大家进行深度剖析!
耳机PCB与FPC连接示意图(图片来源:广濑)

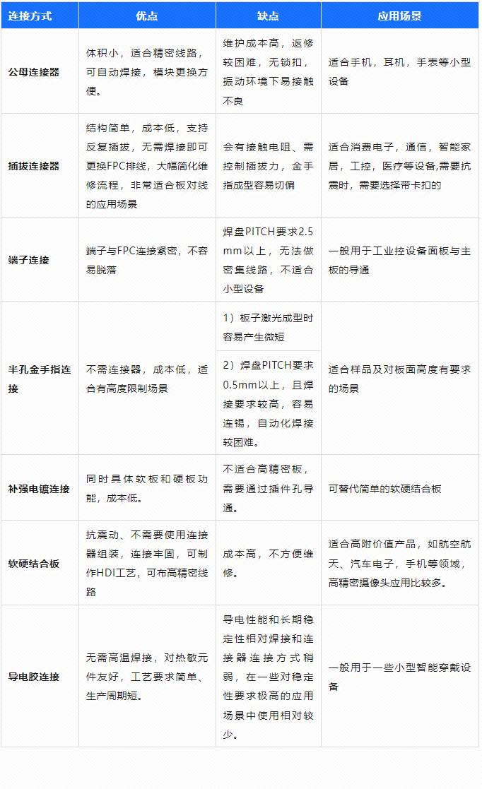
连接器连接是 FPC 与 PCB 导通最常用的方式之一,具有安装便捷、易于拆卸和维护的特点。FPC连接器的主要优势体现在其超薄设计(最薄可达0.6mm),常见的连接器类型有板对板连接器、线对板连接器等,也可分为公母连接器和插拔连接器。
1️⃣ 公母连接器
公母连接器通过机械压接的方式实现连接,连接器体积可以做到很小、很薄,具有轻量化和高密度连接能力(间距最小可达0.3mm),在空间受限的场景中非常占据优势。如智能手机,手表等设备,满足频繁更换模块的需求;电池模块,显示屏模块,SIM卡模块等,实现信号传输和电源供应。
公母连接器分为公头和母头,连接器内部的金属端子与PCB/FPC上的焊盘通过焊接固定,一般母头焊接在PCB板子上,公头焊接在FPC上(也有母头焊接在FPC上的情况),可SMT自动焊接,适合批量生产,但维护成本较高,返修较困难,无锁紧机构,振动环境下易接触不良,需辅助固定。
板对板连接器 图片来源:百度图片
图片来源:深圳企越科技
2️⃣ FPC插拔连接器
FPC插拔连接器,也称FPC插座,是一种专为柔性电路板设计的连接器,具备配线密度高、重量轻、厚度薄等特点。常规焊盘间距主要有0.5mm和1.0mm两种,样式涵盖翻盖式、顶式、底式、拉式、立式、卡扣式、双面接触式、单面接触式和卧式等多种类型。该插座由胶芯、舌片、端子和焊接片四部分组成,各部件在保护、信号传输及结构强度方面发挥不同功能。
FPC插拔连接器结构简单,成本低,支持反复插拔,无需焊接即可更换FPC排线,大幅简化维修流程,非常适合板对线的应用场景,如消费电子,工控,通信等稍大型的设备中,实现各部件之间的电气连接和信号传输。
FPC插拔连接器需焊接在PCB板子上,也可以使用SMT自动焊接,FPC排线上设计金手指,且背面需要增加PI补强材料,增加厚度及硬度,方便插入到PCB板上的连接器中。插拔连接器会有接触电阻、需控制插拔力,且金手指成型容易切偏需要注意管控。
图片来源:一沃连接器
在汽车等一些特殊的应用中,还会对连接器进行防震的设计,通过坚固外壳和锁扣抵抗冲击。户外照明系统还可以采用 IP67 级插拔连接器,防止灰尘和水侵入。
图片来源:广濑防震连接器

端子连接本质上也是一种连接器,这种是通过打端子的机器,将端子直接刺穿FPC金手指焊盘,端子与FPC连接紧密,不容易脱落,焊盘必须要设计的比端子宽,一般PITCH间距2.5mm,焊盘1.5*7mm。
不适合小型设备,一般用于工业控设备面板与主板的导通。
图片来源:嘉立创FPC

半孔金手指是指双面线路层设计金手指焊盘,并在金手指焊盘末端设计金属化半孔,方便焊接时爬锡,使焊接更牢固。
这种方式不需要连接器,成本低,金手指焊盘直接焊在PCB板上,适合对高度有要求的场景,但板子激光成型时容易产生微短,且焊接要求较高,自动化焊接较困难,容易连锡,适合样品及对板面高度有要求的场景。
图片来源:嘉立创FPC客户提供

常规的补强板上是无法做线路的,但可以分别正常制作一块FR4板和一块FPC板,再将FR4板与FPC板高温高压压合在一起,两块板通过插件孔来导通,焊接简单,这种方式可以替代一些简单的软硬结合板,且成本低。不适合高精密板,需要通过插件孔导通。
电镀补强(补强上可做线路,印绿油)

软硬结合板,就是柔性线路板与硬性线路板,经过压合,控深揭盖等工序,按相关工艺要求组合在一起,形成的同时具有FPC特性与PCB特性的线路板。
这种板抗震动、不需要使用连接器组装,连接牢固,可制作HDI工艺,可布高精密线路,但成本特高,不方便维修。
软硬结合板实物图

导电胶连接是一种相对新型的连接方式,它利用含有导电粒子的胶水来实现 FPC 与 PCB 的导通。
导电胶连接的优势在于无需高温焊接,对热敏元件友好,而且操作相对简便,适合样品生产和快速组装。但导电胶的导电性能和长期稳定性相对焊接和连接器连接方式稍弱,在一些对稳定性要求极高的应用场景中使用相对较少。

连接方式优点缺点应用场景

以上从多方面介绍了 FPC柔性线路板 与 PCB刚性线路板的导通方式,不同的 FPC与 PCB 导通方式各有优劣,在实际应用中,需要根据电子设备的具体需求来选择合适的连接方式。
如果你对某一连接方式的细节,或实际应用案例感兴趣,或有其它方式需要补充的,欢迎在评论区留言。
【FPC软板设计指南】请打开链接:https://www.jlc-fpc.com/
更多FPC设计问题可扫描文末二维码进入【FPC工程师设计交流群】进行讨论!
咨询FPC打样请扫码
👇👇👇👇👇
嘉立创FP推出了邀请好友下单送金豆的粉丝福利,所得金豆可兑换免费打样券、100元优惠券、50元优惠券等超多FPC大额打样券,以及鼠标垫、行李箱、制冰机等各种实物礼品!扫描下方二维码或打开链接即可参与:https://www.jlc-fpc.com/activity.html

#FPC# #FPC柔性电路板设计# #FPC软板#


登录 或 注册 后才可以进行评论哦!
还没有评论,抢个沙发!