
今天拆解一个普联的TL-WR847N路由器。这个路由器已经是叙利亚战损成色了,原本白色的壳体如今已经有了岁月的痕迹。

这种外壳过于规矩,拆解过程无话可说,直接来到PCB环节。

看丝印,这PCB是13年第三周生产的,距离现在已经11年了。真的有这么老吗?看到百度百科“TP-Link TL-WR847N”这个词条后面有一个参考资料,标注了引用日期是2012-08-18,我才相信这个时间真的很久了。

这个路由器的WLAN SOC芯片是Atheros家的AR9341,164脚双排LPCC封装。之前拆解的小米无人机遥控器,无线遥控部分的射频芯片就是Atheros家的AR9342。
AR9341的内核是MIPS 74Kc,主频为533MHz,支持64MB的DDR1/DDR2内存,支持SPI Flash。内部集成了一个5端口10/100Mbps以太网交换机。有一个USB 2.0接口,一个低速UART接口和1个高速UART接口。支持25MHz或者40MHz的外部时钟。
当我搜AR9341资料的时候,看到这个信息,酷芯微推出的一款AI相机芯片型号也叫AR9341。看参数比较厉害,回头可以试试这个AI芯片的性能怎么样。

这个板子上的SDRAM型号是A3S28D40FTP-G5,这是ZEBTEL家128Mb的DDR SDRAM。这玩意比较老了,现在新产品设计应该已经不用了。注意这个的容量是128Mb,而AR9341支持的是64MB的DDR1/DDR2内存。这两个单位不同,此B非彼b,注意区分。

这个封装SOP-8的Flash芯片,型号是EN25QH16-104HIP,这个是ESMT家的容量为16Mb的SPI接口的Flash芯片。这个现在可能已经停产了,不过Flash芯片这种,可替代的多了,同样封装的引脚就没见过不兼容的。

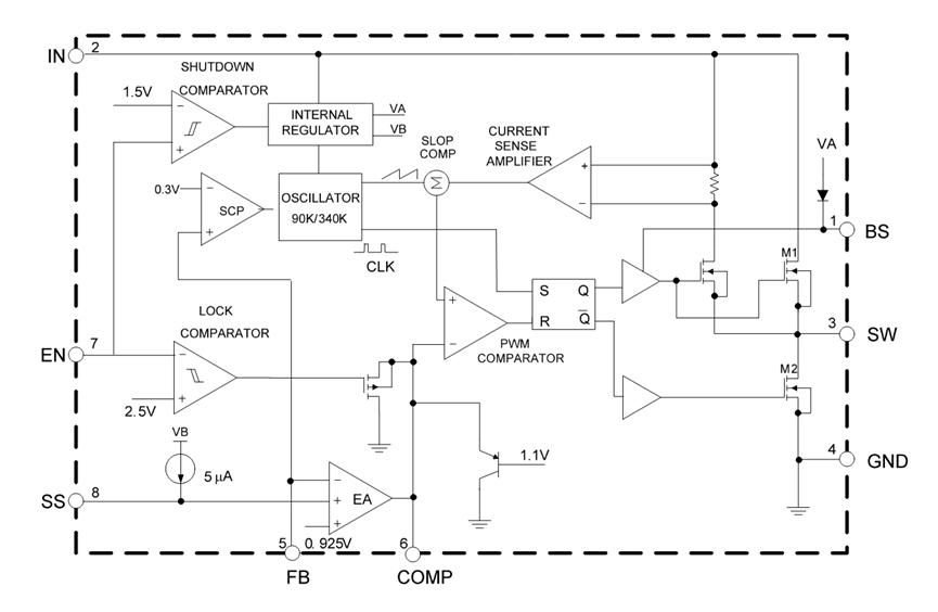
DC-DC芯片的型号是AP3502EMTR-G1,厂家DIODES。这是一个开关频率固定340KHz,2A的同步Buck,输入电压范围4.5-18V,效率高达95%。芯片的内部框图。

典型电路图如下,其中D1二极管可选。这个参考图,把输入放在右边,输出放在左边。强迫症的小马哥看了就表示挺难受。原理图是给人看的,不是给机器看的。所以是否符合人类阅读,这很重要。

那么问题来了,一个同步DC-DC,为啥需要在SW节点加一个D1?这个D1是什么二极管?我和群友讨论了一下,有人认为是双保险的,有认为是TVS保护mos,防止其被浪涌击穿。那么,你看到这儿有什么想法呢?参考一下内部MOS的参考,可能会有一些想法。

在这个路由器板子上,是有这个二极管的位置的,但是实际没有贴物料。

输入电容是470uF,16V,输出电容是470uF,6.3V。

LAN口网络变压器的型号是GROUP-TEK家的HST-2027DR,10/100BASE-TX Transformer,兼容H2001DG。

WAN口网络变压器的型号是HST-1025DR

板子的背面只有走线和少许阻容器件。

就这个路由器,好像也有很多人在玩,升级内存闪存、刷机、改机、刮U加USB等等。


登录 或 注册 后才可以进行评论哦!
还没有评论,抢个沙发!