我之前已经拆解过了9号、雅迪、极核、小牛、小米滑板车、绿驹等各种品牌的电瓶车控制器。今天来拆解一个艾玛电动车控制器。

这个控制器很显然是用了很久的,安装耳上的漆皮已经开始大片脱落了。

这是控制器的铭牌,型号ZWK072035A,电压72V,电流35A。看起来应该是晶汇出的。这个控制器的功能还挺丰富:E-ABS,防盗,三速四档,倒车,一线通,巡航,能量回收,单撑断电,P档,软硬启动,一键修复等功能都有。

壳上在电池母线和UVW相线连接处都有一个保护壳。

拆解,第一步先拆下底板。地板和电路板之间有一个乳白色的硅胶隔膜,起到了防震、挤压、防水等功能。

电路板装在壳里的时候只能看到板子背面。

MOS的散热方式比较简单,直接散热面直接贴在金属壳上的散热平台,间隙用硅脂填充。

先看看板子背面,在大电路路径上做了开窗操作。板子左下角的二维码是雕刻在丝印层的矩形框上的,在设计PCB时给这里放一个矩形丝印框后期生产时把二维码雕刻上去即可。

MOS管的型号是MDP1991,来自Magnachip。TO220封装,耐压100V,导通内阻5.9毫欧。

接下来看看板子正面。这个板子也采用了悬空的导流铜条增加过流。

导流铜条细节。

板子上总共用了四个大电解电容,两个是470uF100V,两个是330uF100V。

电解电容来自无锡裕成泰科技,看到无锡两个字,就想起来了全中国最大的电瓶车出货地,你在街道上转一圈,花个一千来块钱就可以给自己攒一台电瓶车出来。但是这种事情随着各种政策法规的出台,慢慢就不合法了。

主控芯片型号JH52F580。据说这是SH79F3213U,晶汇重新打标为JH52F580。SH79F3213U是8051内核,带12bit ADC的微控制器。

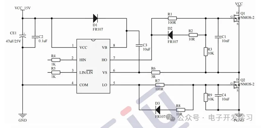
栅极驱动器型号是U3115S,来自宇力半导体。

U3115S驱动MOS的典型电路。

降压芯片的型号是SD4938TR,来自士兰微。这个DC-DC负责把电压从电池电压降压到12V供栅极驱动电路用,另外也通过LDO再次降压到5V给控制系统用。看到左下角无锡汇晶的丝印,可以确定之前的猜测没错了,这控制器果然是无锡汇晶给艾玛做的。

从12V到5V的降压由这个SOT-89封装的LDO实现,型号是7805。

母线电流采样,用了三个直插件康铜丝采样电阻。
以上就是这个艾玛控制器的拆解。


登录 或 注册 后才可以进行评论哦!
还没有评论,抢个沙发!