详情描述
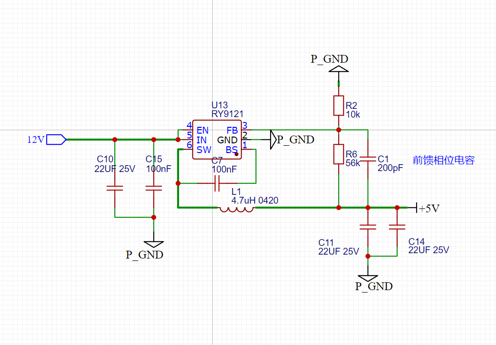
RY9121芯片,做12V转5V降压,空载,一通电立刻1A电流,瞬间冒烟。
芯片是立创商城买的,质量应该不是问题。
电路布局比较随意,因为是测试板,东西比较多,单独焊接的这部分,飞线测试的。图中绿正蓝负接的飞线。


已尝试解决的方法及结果
一开始以为是那个C1选的不对,看别人说会有振铃,但是拆了以后还是会烧。
开源硬件平台
全部评论 默认 最新
喵咕噜
2025-05-23 14:26:30 来自广东
又一个掉坑的,主要还是12V瞬间上电时,最高可以冲到25V以上,导致芯片直接over。简单办法就是输入加100uf/16V电解电容即可。使用更大容量的效果更佳。
暮雨笙 作者
2025-05-24 10:15:39 来自江苏
哎,谢谢建议,如果真是这样的话,就不打算用这个芯片了,因为铝电解电容体积太大,板子不好放。 以后有时间考虑验证一下。
喵咕噜
2025-05-24 11:11:14 来自广东
这个锅此芯片不背,不加电解电容就需要tvs或其他器件解决,你也可以选30V耐压的dcdc。
暮雨笙 作者
2025-09-23 17:32:46 来自江苏
哎,说实话,公司项目太多,很多做一半就放在那里几个月不动,我昨天才想起来5月份烧掉一次芯片,我甚至不记得我发过这个帖子[大哭]
过客人
2025-06-02 08:36:06 来自浙江
后级加TVS和假负载试试
小幸运呀
2025-05-30 19:05:02 来自上海
也可以考虑下SY8113IADC,体积小,我有多个项目一直在用,12V转5V和3.3V的都有,没出现烧毁。
暮雨笙 作者
2025-05-24 12:34:00 来自江苏
目前的测试: (1)示波器直接怼台式直流电源,上电瞬间并没有浪涌,电源是稳定的。 (2)芯片没有焊反 (3)EN引脚实测有1M下拉电阻,所以我就把EN引脚给断开后再次测试 (4)测试发现通电瞬间有一个难以理解的超高电压,芯片冒烟了 (5)加了TVS二极管以后,不烧了,EN短接VIN,空载电流67mA (6)EN串联100K电阻到VIN,空载电流下降到20mA,但还是很离谱,搞不懂哪里耗电了 (7)空载输出只有3.97V,但是FB分压电阻是按照5V输出配置的 (8)@喵咕噜 建议的电解电容没有测试,手头没有,加上空载电流和输出电压都很奇怪,直接换芯片了 由于项目赶进度,暂时不更新后续了,打算换用MT2499A,谢谢大家的建议,以后有时间回过头来再测测吧。 以下是一些测试截图
暮雨笙 作者
2025-05-24 12:36:09 来自江苏
忘记补充示波器波形
JAY-316
2025-05-24 15:19:13 来自广东
规格书给的阻值配比有问题,FB电压是0.6V,根据这个FB分压电阻算输出是3.96V。
JAY-316
2025-05-24 15:20:22 来自广东
这么看这个锅得这个12V的直流电源背。
暮雨笙 作者
2025-05-25 01:49:01 来自江苏
那也不成,过去3年各种DCDC和LDO都用台式直流电源模拟电池测试,都没出过问题
765432vV150D
2025-05-25 10:49:27 来自江苏
从这个波形来看,这个直流电源是不带缓启的,上升时间很快10us,有可能加MLCC 22uF,上电冲击电流非常大,直接导致直流电源环路不稳,引起过冲,你用这个电源测试其他电路没问题,有可能其他芯片输入耐压比较高,或者输入加的是电解电容,ESR比较大,不会引起环路不稳,可以对比看下输入挂MLCC和普通电解电容上电波形的区别
机器人工程师sgk
2025-05-23 14:52:09 来自未知
好神奇,期待后续~
321098zD351k
2025-05-23 14:13:18 来自四川
SW和地之间加一个二极管 二极管地对SW导通 试试呢 之前用过一款芯片也是上电就要烧 加了这个二极管后就没烧了
暮雨笙 作者
2025-05-24 10:16:04 来自江苏
谢谢,以后考虑验证一下
人间四月八度余温
2025-05-23 13:46:24 来自湖北
检查下器件有没焊错?电感L1有没短路?监测下输入电压有没过冲?
暮雨笙 作者
2025-05-24 10:20:28 来自江苏
没焊错,输入电压倒是没想过要测,因为瞬间就烧了。 电感短路是怎么个,短路法? 饱和么? 我空载测试的。
往死卷的搬运工
2025-05-23 13:43:57 来自河南
EN引脚不要直接连,要用100K电阻,如果输出不稳定,可以加大电阻,DC-DC这类加电就烧要么电源有问题,(尖峰毛刺,接反了等)要么就是电感饱和了 换个电感试试
暮雨笙 作者
2025-05-24 10:18:20 来自江苏
谢谢,楼上兄弟也说EN加电阻,他建议510k的,我都试试吧。 说起来我第一次测试输出是4V,但是第二次上电就烧了,重新焊一个板子也直接烧了。 至于电感,肯定不会饱和,我空载测试的。
阿勇
2025-05-23 12:10:18 来自广东
IN和EN脚之间一般要加510K以上电阻!
暮雨笙 作者
2025-05-24 10:19:33 来自江苏
谢谢老哥,这么大啊。 手头好像只有499k,应该差不太多,我回头试一试。 这手册也是坑人,EN需要加电阻也不说一声。
JAY-316
2025-05-23 10:33:45 来自广东
1、确认芯片有没有焊反 2、断开后级看看
暮雨笙 作者
2025-05-23 11:08:54 来自江苏
确认没有焊反,前后级都断开了
JAY-316
2025-05-24 10:41:57 来自广东
看了下楼下的回复,我用过9120,EN不加电阻也没事的; 电感问题是有可能的,你用的是那种电感?绕线电感漆包线长时间焊接有可能会剥落导致内部短路,电感量下降,可以换个电感试试。
暮雨笙 作者
2025-05-24 10:44:41 来自江苏
电容是贴片陶瓷电容,电感是0420的屏蔽电感。 手册是推荐2.2UH,但是又说负载电流太小就用大点的值,我就换成4.7UH了
JAY-316
2025-05-24 10:50:45 来自广东
4.7uH没问题的,有换个别家的DCDC吗,TMI3252S之类的?蹲一个后续。
暮雨笙 作者
2025-05-24 11:02:18 来自江苏
嗯,准备换MT2499A,之前用他们的MT3608做升压,效果还可以,可惜不是升降压一体的。 我先去给EN串个电阻,再烧就不搞了。
已折叠部分评论 展开
没有更多啦~