本章节讲解RK3588 PCIE接口
RK3588 是瑞芯微推出的高性能处理器,其 PCIe 接口相关介绍如下:
接口标准及特性PCIe(Peripheral Component Interconnect Express)是一种高速串行接口标准,用于连接主板和外部设备。它具备以下特性:
· 高速传输:提供高速数据传输通道,速度以每秒传输的数据位数表示,如 PCIe x1、x4、x8、x16 等,每个通道带宽可按需扩展。
· 点对点连接:采用点对点连接架构,设备直接连接到主板上的 PCIe 插槽,不与其他设备共享带宽,有助于减少延迟、提高性能。
· 热插拔支持:允许用户在计算机运行时添加或移除 PCIe 设备,无需重启计算机。
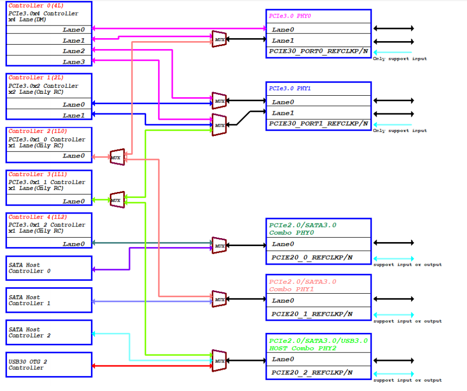
RK3588 的 PCIe 控制器RK3588 共有 5 个 PCIe 控制器,硬件 IP 相同但配置不同。其中一个为 4Lane DM 模式,可支持作为 EP(Endpoint,端点设备)使用;另外一个 2Lane 和 3 个 1Lane 控制器均只能作为 RC(Root Complex,根复合体)使用。
RK3588 的 PCIe PHY(物理层)
有两种 PCIe PHY:
· pcie3.0PHY:含 2 个 Port 共 4 个 Lane,这 4Lane 可根据实际需求拆分使用,拆分后需在 DTS 中合理配置对应的控制器,无需修改驱动。
· pcie2.0 PHY:有 3 个,每个都是 2.0 1Lane,跟 SATA 和 USB combo 使用。
接口配置支持 PCIe 3.0 x4/x2/x1 配置,可通过该接口连接各种扩展卡、固态硬盘、网卡等外部设备,实现高速数据传输和系统功能扩展。不过,具体的 PCIe 接口配置可能因不同厂商的设计而有所差异,实际应用中需参考 RK3588 的开发手册或厂商提供的技术文档,以了解具体的接口配置和使用方法。
RK3588 芯片拥有 5 个 PCIe3.0 控制器:(DM 是 Dual Mode 缩写,RC 是 Root Complex 缩写。)
1. Controller 0(4L),PCIe3.0x4 Controller x4 Lane(DM)
2. Controller 1(2L),PCIe3.0x2 Controller x2 Lane(Only RC)
3. Controller 2(1L0),PCIe3.0x1_0 Controller x1 Lane(Only RC)
4. Controller 3(1L1),PCIe3.0x1_1 Controller x1 Lane(Only RC)
5. Controller 4(1L2),PCIe3.0x1_2 Controller x1 Lane(Only RC)
2 个 PCIe3.0 PHY,数据位 2Lane,PCIe3.0 PHY0 和 PCIe3.0 PHY1。
3 个 PCIe2.0 Combo PHY,数据位 1Lane,PCIe2.0/SATA3.0 Combo PHY0、PCIe2.0/SATA3.0 Combo
PHY1 和 PCIe2.0/SATA3.0/USB3.0 HOST Combo PHY2。
Controller 和 PHY 之间的映射关系图:

RK3588 可支持多种 PCIe 模式的组合,最多可以 5 种模式同时使用。具体如下图

现在直接来看下RK3588 EVB这个开发板的pcie原理图设计
开发板设计了一个pcie3.0 4lane接口
1、主控输出部分

直接拉出即可,注意加滤波电容在电源端口,
2、设备端接口电路
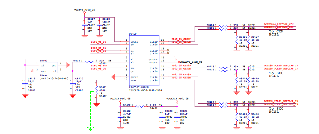
时钟发生电路

电路基本功能
这个电路的主要功能可能是为某个系统级芯片(SOC)或其他数字电路模块提供稳定、低噪声的时钟信号。通过时钟缓冲器增强时钟信号的驱动能力,并利用阻抗匹配和滤波等措施确保信号的可靠传输,以满足系统正常运行的时序要求。
电源部分
图中可以看到多个标注为“VCCAV3_P14C_05”的电源连接点,这表明电路使用了3.3V的电源。电源通过电容(如C8413、C8412等)进行滤波,这些电容的作用是去除电源中的高频噪声,确保为电路提供稳定、干净的电源。
晶体振荡器(X8400)
电路左侧有一个晶体振荡器(X8400),其频率为25MHz(从标注“25.000M”可知)。晶体振荡器产生一个稳定的时钟信号,这是许多数字电路正常工作的基础。它通过一些电阻(如R8414)和电容(如C8401、C8402)与其他电路元件相连,这些元件共同构成了振荡器的外围电路,用于起振和稳定振荡频率。
时钟缓冲器/驱动器(U8400,型号为PI6C557-05BLE)
晶体振荡器产生的时钟信号输入到U8400芯片。这是一款时钟缓冲器/驱动器芯片,其主要功能是对输入的时钟信号进行缓冲和驱动,增强信号的驱动能力,以便能够同时为多个负载提供稳定的时钟信号。它有多个输出引脚(如P14C_CLKOUT0 - P14C_CLKOUT3),分别连接到不同的后续电路模块。
信号传输与匹配电阻
从时钟缓冲器输出的信号线路上可以看到多个串联和并联的电阻(如R8406 - R8409、R8415 - R8418等)。这些电阻主要用于信号的阻抗匹配,减少信号在传输过程中的反射和损耗,确保信号能够准确、稳定地传输到目标电路(如标注为“TO_SOC_RCCSL”等的模块)。
滤波电容
在各个电源引脚和信号线路上还分布着许多小电容(如C8418、C8419等),它们进一步对电源和信号进行高频滤波,提高电路的抗干扰能力和稳定性。
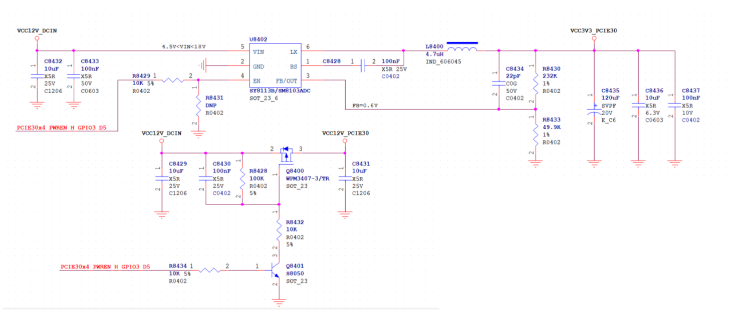
时钟输出配置电路


主要功能是将输入电源转换为适合 PCIe3.0 设备的 3.3V 电源,并对电路进行控制与滤波等处理。
电源输入与转换
· 输入电源:图中 “VCC12V_DCIN” 为 12V 直流输入电源。它先经过电容 C8432(10μF,耐压 25V)和 C8433(100nF,耐压 50V)进行滤波,去除电源中的高频和低频噪声,确保输入电源的纯净。
· 电源转换芯片:U8402(型号为 SY8113B/SM8103ADC,封装 SOT_23_6 )是电源转换芯片。其引脚 5(VIN)连接输入电源,在 4.5V - 18V 输入电压范围内工作。芯片通过内部电路将输入电压转换,引脚 3(FB/OUT)为反馈与输出引脚,通过连接外围电阻 R8430(232KΩ,精度 1%)和 R8433(49.9KΩ,精度 1%)来设定输出电压。根据公式计算(假设反馈电压 FB = 0.6V ),输出电压 Vout = 0.6V×(1 + R8430/R8433)≈3.3V,即转换为 VCC3V3_PCIE30 的 3.3V 输出,为 PCIe3.0 设备供电。引脚 6(LX)通过连接电感 L8400(4.7μH)和电容 C8428(100nF,耐压 25V)等组成的 LC 滤波电路,进一步稳定输出电压。
控制电路
· 使能控制:芯片 U8402 的引脚 4(EN)为使能引脚,受 “PCIE30x4_PWREN_H_GPIO3_D5” 信号控制。当该信号为高电平时,使能芯片工作,允许进行电源转换;为低电平时,芯片停止工作。
· 开关控制电路:由 Q8400(PMOS 管,型号 WPM3407 - 3/TR,封装 SOT_23 )和 Q8401(NPN 三极管,型号 S8050,封装 SOT_23 )组成。当 “PCIE30x4_PWREN_H_GPIO3_D5” 为高电平时,Q8401 导通,使得 Q8400 的栅极电压降低,Q8400 导通,从而使 12V 电源(VCC12V_PCIE30)能够为后续电路供电;当该信号为低电平时,Q8401 和 Q8400 截止,切断电源供应。
滤波电路
· 输出滤波:在输出端,VCC3V3_PCIE30 连接多个电容,如 C8434(22pF,耐压 50V)、C8435(120μF,耐压 20V)、C8436(10μF,耐压 6.3V)和 C8437(100nF,耐压 10V)。这些电容进一步滤除输出电源中的高频和低频噪声,保证输出电压的稳定和纯净,为 PCIe3.0 设备提供稳定可靠的电源。
RK3588 EVB开发板原理图连载,以下是之前章节的链接:

登录 或 注册 后才可以进行评论哦!
还没有评论,抢个沙发!